level 2
微笑说着悲伤
楼主
方案介绍:https://easyeda.com/GavinHan/90C52-eeqaGcWPJ 本设计以90C52为主控,DS1302时钟芯片为核心,DS18B20温度检测,制作的一款在12864上大数显示时间,并可同步显示阴历,阳历以及实时温度。本方案是基于之前在AD15的作品导入到EasyEDA中的。 关于AD15导入EasyEDA中出现的一些小问题,在此简单说明。①导入文件类型错误:

解决方案: AD中原理图与PCB图都默认保存为binary类型的,而在EasyEDA中 支持导入的是ASCii格式。故在导入之前,现在AD中打开,将文件另存为箭头所指:


原理图保存类型 PCB保存类型②AD中可以用图片加LOGO或者用字符串在某一层加入汉字标识。而在EasyEDA中不能导入图片,可以先在AD中生成pcb,然后导入。再有EasyEDA不显示AD中的汉字。③ 在生成制造文件时,它会提示未设置边界线

解决方案:点击‘层‘中的边框(箭头所指处)然后使用”PCB工具”中的线在设计的PCB板子周围画出一个框(如果在大的视野画,可能看不到画出来线,放大设计区域就可以看到了)。


④保存好的项目,再修改信息 如果相对保存好的项目修改信息,需要再图示选中我的项目,找到相应的项目,右键,修改即可。


原理图总原理图:

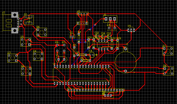
PCB图

PCB图后点击照片预览就可以看到模拟的打板后的图,非常形象

效果图

物料清单

2016年02月20日 03点02分
1

解决方案: AD中原理图与PCB图都默认保存为binary类型的,而在EasyEDA中 支持导入的是ASCii格式。故在导入之前,现在AD中打开,将文件另存为箭头所指:

原理图保存类型 PCB保存类型②AD中可以用图片加LOGO或者用字符串在某一层加入汉字标识。而在EasyEDA中不能导入图片,可以先在AD中生成pcb,然后导入。再有EasyEDA不显示AD中的汉字。③ 在生成制造文件时,它会提示未设置边界线 
解决方案:点击‘层‘中的边框(箭头所指处)然后使用”PCB工具”中的线在设计的PCB板子周围画出一个框(如果在大的视野画,可能看不到画出来线,放大设计区域就可以看到了)。

④保存好的项目,再修改信息 如果相对保存好的项目修改信息,需要再图示选中我的项目,找到相应的项目,右键,修改即可。

原理图总原理图:
PCB图
PCB图后点击照片预览就可以看到模拟的打板后的图,非常形象
效果图
物料清单