学习eplan,每天进步一点点
eplan吧
全部回复
仅看楼主
level 12
imyyx332956
楼主
从今天开始努力学习eplan,我会把每天学到的总结一下,写成日记形式,期待能坚持更久。欢迎大家一起来讨论,一起进步。
2016年01月21日 08点01分
1
level 12
imyyx332956
楼主
1:恢复工作区域的方法:视图——工作区域——确定
2016年01月21日 09点01分
2
imyyx332956
通过新建配置的方法,可以通过切换配置来实现工作区域的切换,非常方便。
2018年11月01日 03点11分
level 12
imyyx332956
楼主
2.eplan中的设置恢复恢复默认值?选项-设置-三角形,右键。
2016年01月22日 07点01分
3
喵喵哥ლ
这个学习了
2016年01月22日 08点01分
喵喵哥ლ
没找到恢复设置,那个三角形是啥
2016年01月24日 03点01分
imyyx332956
回复
№流浪兒こ
:点击“设置”,进入“设置:部件管理“,紧接着下一行最右侧有一个三角形的按钮,点击一下就会出现恢复默认值。貌似我说成了右键,错了!不好意思哦!
2016年01月25日 01点01分
WLK阿尔萨斯
@imyyx332956
老大,设置在哪里啊?我只找到一个选项——设置没找到部件管理
2017年01月16日 05点01分
level 12
imyyx332956
楼主
下图中,中断点后面的编号有何作用?
2016年01月23日 00点01分
7
B09040211
这个是关联参考,顶楼主 ---贴吧极速版 For UWP
2016年01月23日 00点01分
imyyx332956
通俗一点就是,第一个1这的是页数,第二个1指的是行数或列数。相当于坐标一样,告诉你在对应坐标那也有相同的设备。这是我的理解,不对的话,请指教。
2016年01月23日 01点01分
最爱按倒在地
关键参考,设备里用于表示主次关系,位置。中断点,用于表示配对及位置。
2018年01月22日 04点01分
level 12
imyyx332956
楼主
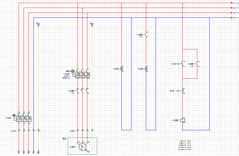
对7楼说法的验证,上张图片
,看懂了吧?
2016年01月23日 01点01分
10
hexianqiu
这个叫关联参考
2017年05月19日 01点05分
imyyx332956
@hexianqiu
当时开始学真不知道,时间久了自然就知道了。
2017年05月22日 06点05分
ZZ512463944
图示中越往里边的那个中断点那个关联参考为什么不是3.2.B,他的位置对应行列就是这个坐标呀,求楼主赐教。
2017年09月01日 03点09分
level 12
imyyx332956
楼主
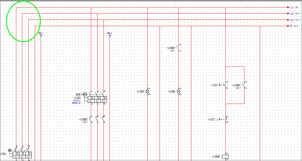
今天学的知识以图片形式呈现,供需要朋友的学习。
P1:
P2:
P3:
P4:
P5:
P6:
2016年01月23日 02点01分
11
imyyx332956
貌似排版没弄好,下次得注意了。
2016年01月23日 02点01分
level 12
imyyx332956
楼主
改变图纸背境颜色: 选项-设置-用户-图形的编辑-2D-颜色设置-配置(白色、黑色、灰色)
2016年01月25日 01点01分
12
level 12
imyyx332956
楼主
eplan中的连线居然是自动的,比如点击右侧工具栏中的中断点,先放一个中断点后,再在同一水平线上放置第二个时,你会发现两个中断点会自动连上。另外如果显示的标识符方向不符合要求,双击该符号,改变变量的方向即可。记得自己动手练练哦!
2016年01月25日 05点01分
13
_clover_g
我也是新学的,电气图纸用这个比CAD感觉上要方便
2016年07月05日 05点07分
imyyx332956
放置符号时可以通过Tab键切换方向,赶快去试试吧!
2017年07月10日 12点07分
辣鸡玩意儿2333
楼主我是做维修电工及自动化的,学的也是西门子。
2018年01月31日 06点01分
辣鸡玩意儿2333
最近想学EpLAN,还没找到方向,可以交个朋友吗?
2018年01月31日 06点01分
level 12
imyyx332956
楼主
我想要得到下图 的效果
可是我自己画出来却是下图的样子,请问怎么弄?
2016年01月25日 06点01分
14
imyyx332956
这个问题搞懂了,原因是自己人为的多画了三根线,吧友们可以参考15楼的方法。
2016年01月25日 06点01分
老大哥X22
怎么我双击没有强出变量设置?
2017年06月09日 16点06分
最爱按倒在地
变量决定源,涉及编号规则和信号传递
2018年01月22日 04点01分
level 12
imyyx332956
楼主
先画好三根火线,在添加一个电力保护开关,最后点击最右侧第四个按钮,在合适的位置点击即可。如下图所示:
2016年01月25日 06点01分
15
frankz😈
我这里实现不起来,下面一根垂直的线和连接器的下端连接不起来,缺一点距离
2018年01月10日 00点01分
最爱按倒在地
回复 湛蓝小尔 :对齐栅格
2018年01月22日 04点01分
level 12
imyyx332956
楼主
下图中的直角连接是怎么实现的呢?
2016年01月25日 07点01分
16
imyyx332956
直接放置直角连接点即可
2017年07月10日 13点07分
level 12
imyyx332956
楼主
eplan中如何修改导线颜色?
效果如下:
说明:导线颜色最好还是按规定来,别随意更改哦!
2016年01月25日 07点01分
17
imyyx332956
补充一点:如果要将整个项目的导线颜色一次性更改,那么就得先点击该项目。
2016年01月25日 08点01分
91Yogurt
同样的做法,我却失败了,都不知道哪里有错?
2016年07月11日 06点07分
最爱按倒在地
原理都是电位传递,实现也可以通过插入电位定义,定义连接颜色来改变,适用于同电位多颜色。 变压器等不能传递地位,可以修改属性 逻辑里的电位传递
2018年01月22日 04点01分
level 12
imyyx332956
楼主
1.部件:是指某个电气或液压产品的信息集合,包括厂家、型号、价格、安装尺寸和技术参数等。
2.符号是指元器件简化的图形
3.部件+符号=设备
4.部件库:保存部件信息的数据库
5.元件是指原理图上的符号。符号只能存在于符号库中。
6.主数据是指用户在安装软件时指定的一个用于保存关于项目、计算机和设计的文件夹的一个路径。在目录管理中用$(EPLAN_DATA)代替具体的主数据位置。
2016年01月26日 06点01分
18
level 12
imyyx332956
楼主
这几天一直在学习EPLN,突然有种厌烦的感觉,真不知道,这个学了这个能咋滴啊?能找到好的工作吗?
2016年01月27日 03点01分
19
辣条是上帝😜
eplan在电气设计中是未来是趋势。
2016年03月15日 22点03分
imyyx332956
我也是这么觉得
,自学还是太慢~
2016年03月16日 01点03分
chen隆love
学这个没有鸟用。。。。该用还是得用
2016年04月15日 08点04分
imyyx332956
@chen隆love
什么叫该用还是得用?
2016年04月15日 15点04分
1
2
3
4
5
6
尾页