【求助】数显电压表 引脚逻辑错误
protues吧
全部回复
仅看楼主
level 1
狐丿炎氵炽灬
楼主
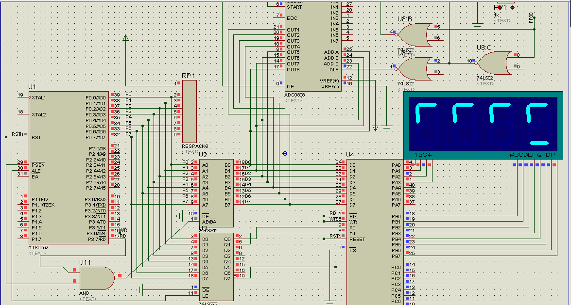
RT,二楼附图
2016年01月19日 05点01分
1
level 1
狐丿炎氵炽灬
楼主
2016年01月19日 05点01分
2
1