(不知道有没有人想过)发一个刚脑洞出来的全桥无抽头ZVS~~
zvs吧
全部回复
仅看楼主
level 5
桂平市行政关机
楼主
1L我女神
2015年12月17日 15点12分
1
level 12
ID不给看▫
那么巧啊我也在脑洞各种电路图,周末发一下
2015年12月17日 15点12分
2
桂平市行政关机
新手求罩
2015年12月17日 15点12分
ID不给看▫
@桂平市行政关机
我也是小白
2015年12月17日 16点12分
桂平市行政关机
@ID不给看▫
别闹
你的头衔好高
2015年12月17日 16点12分
ID不给看▫
@桂平市行政关机
签到的
2015年12月17日 22点12分
level 5
桂平市行政关机
楼主
之前一直在用双电感的那种无抽头ZVS,但众所周知它效率低,于是今天早晨突然想到做一个全桥的ZVS,希望能同时克服下效率问题
2015年12月17日 15点12分
3
level 5
桂平市行政关机
楼主
然后就起床打开multisim
2015年12月17日 15点12分
4
level 5
桂平市行政关机
楼主
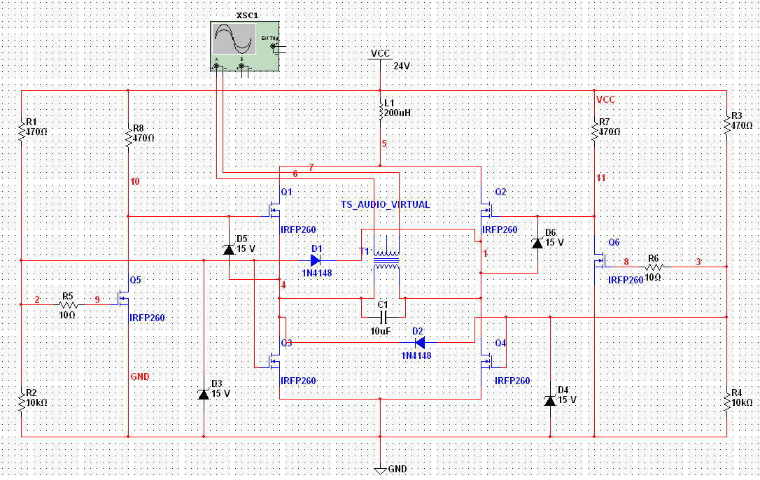
初步画出这个
2015年12月17日 15点12分
5
level 5
桂平市行政关机
楼主
虽然用了六个管子。。。不过上臂的栅极驱动管可以用小功率的
2015年12月17日 15点12分
6
level 11
i侧脸i
楼下召唤车票大侠,九阴真经,杨颖,华为,亚马逊!
2015年12月17日 15点12分
7
桂平市行政关机
新人求大神罩
2015年12月17日 15点12分
i侧脸i
@桂平市行政关机
a罩还是b罩
2015年12月17日 15点12分
桂平市行政关机
@i侧脸i
十三太保金钟国罩
2015年12月17日 15点12分
level 5
桂平市行政关机
楼主
大伙都睡了吗
2015年12月17日 15点12分
8
level 5
桂平市行政关机
楼主
你们睡,我先单机一会
2015年12月17日 15点12分
9
level 5
桂平市行政关机
楼主
然后开机,这是输出波形(= - =)
2015年12月17日 15点12分
10
level 5
桂平市行政关机
楼主
然后想原因可能是上臂在导通的时候S极电位上升,导致VGS下降而重新关断的,于是在GS脚间接上示波器,然后还真是(= - =)图中橙色是上臂VGS。
2015年12月17日 15点12分
11
level 13
电脑神人131
表示不明觉厉。。
2015年12月17日 15点12分
12
level 5
桂平市行政关机
楼主
然后就想到给上臂GS间添加个正反馈,期间楼主用互感器啊运放啊什么的各种接都失败了,或者是做出来太复杂。。。
最后无奈翻书(教科书)(= - =)。。。刚翻到基础元件第一章的电容才想起来还有自举电容这回事!!!(= - =)
2015年12月17日 16点12分
13
level 5
桂平市行政关机
楼主
然后就加上了,波形perfect!
2015年12月17日 16点12分
14
ID不给看▫
太好了!
2015年12月17日 16点12分
level 5
桂平市行政关机
楼主
这是最终版本
2015年12月17日 16点12分
16
ID不给看▫
good!
2015年12月18日 13点12分
桂平市行政关机
修改及整理贴已经发出来了大伙来看看~~
https://tieba.baidu.com/p/4222781287
2015年12月19日 14点12分
1
2
3
尾页