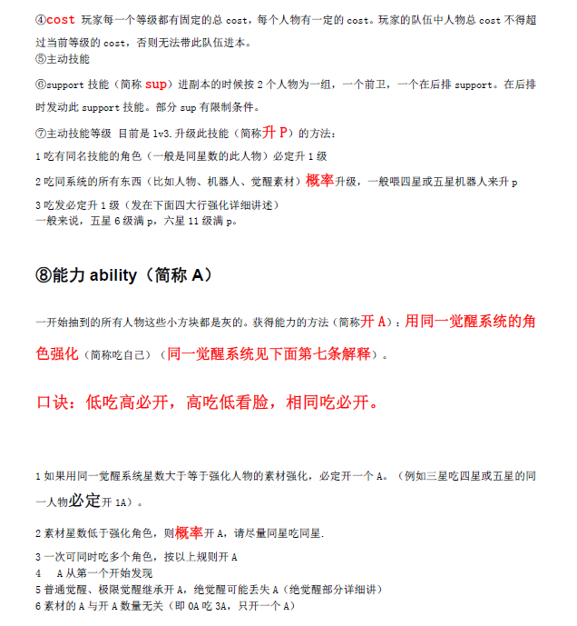
hunterxhunter新手攻略
hunter×hunter吧
全部回复
仅看楼主
level 3
22号记者
楼主
2015年10月19日 08点10分
1
level 3
22号记者
楼主
2015年10月19日 08点10分
2
level 3
22号记者
楼主
2015年10月19日 08点10分
3
level 3
22号记者
楼主
2015年10月19日 08点10分
4
level 3
22号记者
楼主
2015年10月19日 08点10分
5
level 3
22号记者
楼主
2015年10月19日 08点10分
6
贴吧用户_5R2SUa7
求游链接
2021年11月02日 08点11分
level 3
22号记者
楼主
2015年10月19日 08点10分
7
level 1
暴力椰菜花
好详细啊,楼主
爱你哟
2015年10月19日 08点10分
8
level 2
D追魂
太好了终须有攻略了,我是新手,刚进坑的,有太多东西不懂,以后多多关照
2015年10月19日 08点10分
9
level 12
yangdequanhh
群里帮顶下
2015年10月19日 09点10分
10
level 4
wmhpl
刚玩第一天 请问什么时候抽卡比较好?目前什么卡都没有。。
2015年10月20日 18点10分
11
22号记者
建议刷初始。今天开6星小金人等更新完看看卡池有什么
2015年10月21日 02点10分
wmhpl
回复 22号记者 :好的,那个刷初始什么的就是创新号然后单抽吗
2015年10月21日 05点10分
22号记者
你进群了么。。。
2015年10月21日 05点10分
wmhpl
回复 22号记者 :没啊 快告诉我群号
2015年10月21日 06点10分
level 1
奇杰永恒
我一直就进不去游戏肿么办
2016年02月18日 15点02分
13
level 1
贴吧用户_5R2SUa7
求链接
2021年11月02日 08点11分
14
1