无聊的一比。
4399三国杀吧
全部回复
仅看楼主
level 11
和蔼的Robinson
楼主
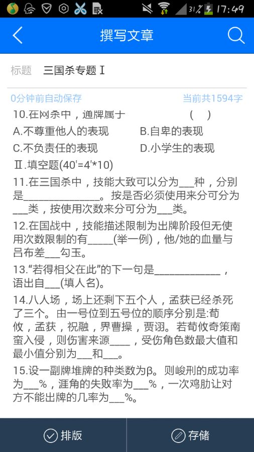
无聊写了些关于三国杀的题目,炒鸡简单(hhh毕竟难度一星)。
2015年10月17日 14点10分
1
level 11
和蔼的Robinson
楼主
自顶
2015年10月17日 14点10分
2
level 9
乖茉依ruby
第一题a
2015年10月17日 16点10分
3
和蔼的Robinson
当然
2015年10月17日 16点10分
乖茉依ruby
@和蔼的Robinson
b。。无正确答案吧
智商不够
2015年10月17日 16点10分
和蔼的Robinson
@乖茉依ruby
第二题选D
2015年10月17日 16点10分
乖茉依ruby
@和蔼的Robinson
感觉最多4个。。
2015年10月17日 16点10分
level 9
乖茉依ruby
第三。。c
2015年10月17日 16点10分
4
兰桐T
我觉得题目没说清楚,应该说一般情况下,不然还要考虑国太华佗曹冲之类的
2015年10月18日 02点10分
兰桐T
@兰桐T
而且其他人也可以出桃
2015年10月18日 02点10分
乖茉依ruby
@兰桐T
对呀。满身都是破烂
2015年10月18日 02点10分
level 13
ლ皮卡修
冒泡顶帖
2015年10月18日 02点10分
5
兰桐T
我给10个赞
2015年10月18日 02点10分
ლ皮卡修
@兰桐T
是哇
2015年10月18日 03点10分
level 7
兰桐T
AACA,求继续发题
2015年10月18日 02点10分
6
和蔼的Robinson
正在想
2015年10月18日 02点10分
level 11
和蔼的Robinson
楼主
机智的
lz
发题啦
@乖茉依ruby
@会灭计的荀攸
2015年10月18日 03点10分
7
乖茉依ruby
被
@了呢
2015年10月18日 03点10分
和蔼的Robinson
@乖茉依ruby
2015年10月18日 03点10分
level 9
乖茉依ruby
赶脚5c6b7c8d9c
2015年10月18日 03点10分
8
和蔼的Robinson
第五题错了,其它是对的
2015年10月18日 03点10分
乖茉依ruby
@和蔼的Robinson
那5是b么。。
2015年10月18日 03点10分
和蔼的Robinson
@乖茉依ruby
是
2015年10月18日 04点10分
level 14
LZ又黑我连青
踏马的我就是加载不出来这两个图
——來自 諾基亞 Windows Phone
2015年10月18日 05点10分
9
和蔼的Robinson
2015年10月18日 05点10分
千雪折樱🌐
2015年10月18日 15点10分
level 13
无存在感☞
。。。。
2015年10月18日 05点10分
10
和蔼的Robinson
2015年10月18日 09点10分
无存在感☞
@和蔼的Robinson
2015年10月18日 12点10分
level 11
和蔼的Robinson
楼主
机智的lz又发题啦
@乖茉依ruby
@会灭计的荀攸
2015年10月18日 09点10分
12
level 9
乖茉依ruby
10d
2015年10月18日 14点10分
13
和蔼的Robinson
没错
2015年10月18日 14点10分
level 9
乖茉依ruby
14 孟获或者荀攸 最大3最小0 其他的先去查查牌堆→_→
2015年10月18日 14点10分
14
和蔼的Robinson
对的,你居然考虑了毒菜
2015年10月18日 14点10分
乖茉依ruby
智商高
羡慕吧
2015年10月18日 16点10分
level 13
ლ魂锁典狱长ლ
2015年10月19日 06点10分
15
和蔼的Robinson
2015年10月19日 11点10分
level 8
白字说不出话
第一题是a吗
2015年10月25日 00点10分
16
和蔼的Robinson
对
2015年10月25日 08点10分
1