level 12
习惯了懒散的
楼主
先赘述几句:纯文字记录的话,ipad倒不如纸质笔记。它的主要优势在于记笔记的同时可以插图,录音,注释,快捷涂改等等,后期处理上也是独占鳌头,修改位置,修改细节,回放录音等。
关于蓝牙键盘引申知乎分析:不是很推荐用蓝牙键盘,一方面在于那种键盘为了做薄实在是手感一般,键程太短,而且iOS上的输入法说真的也打不快。另一方面么,我自己觉得,记笔记的大半意义在记录的过程中就已经完成了,而这是打键盘无法做到的。
回到正题~
知乎的帖子也看了不少,app围绕几款主流设备:notebility、noteshelf、upad、goodnotes等。(下图为楼主下载亲测截图,请勿转载)

笔类推荐之物无外乎wacom / 53paper / griffin / adonit jot pro / vielkon / bomboo等。
类型更是百家争鸣,纤维头、橡胶头,毛刷、主动式、布头、圆盘@#¥%……&*
个人最终选择留下来的是noteshelf、note plus。虽然笔记软件形形色色,但记录大量文字和插图的话,只有这两款可以做到使用舒适快速,功能没有硬伤,极少发生crash。
我对app的要求非常简单:
1.云端备份(失败,因所测app云端dropbox、box、webdav皆非国内主流云端,但icloud相应弥补)
2.软件锁(只有notebility具备)
--------------------------------------------
air2+9H钢化纯文字记录完美

app测试:notability、noteshelf、Goodnotes、upad3、noteplus

APP具体测评:总结使用期间的几项心得也或者是在下使用不当,如有失误之处,望指出,谢谢。



appstore链接:https://itunes.apple.com/cn/app/notability-take-notes-annotate/id360593530?mt=8
-----------------------------------------------------------------------------
noteshelf:
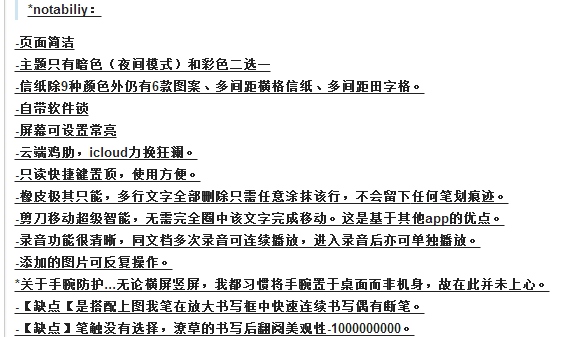
-页面简洁
-一键清理置顶快捷收拾,很方便。
-具备手腕防护功能(仍需关闭多任务手势)
-放大书写框无法直接调整大小(需通过行间距设置,比较麻烦)
-图片添加极其便捷
-右侧滑动模块代替只读固定,赞,但是无法通过滑动查看进行翻页,需二次惦记页符。
-添加图片固定后图上无法添加文字,但可以添加线条。
-图片固定后无法二次调整。
-文档导出只能通过系统邮件,秉承ios的局限性。重点是系统邮件bug,添加邮箱总提示applemap错误。
-air2+钢化断笔次数多于notabiliy(笔的原因)
-放大书写框可通过设置,选择字体固定位置,行行如是。
-放大书写框蓝色虚线作用不理解
-放大书写框一行写满后便捷手动自起一行。
-笔触优于notabiliy

-
noteshelf链接:https://itunes.apple.com/cn/app/noteshelf/id392188745?mt=8
--------------------------------------------------------------------
*note plus
万万没想到!这款笔记如此契合本人!
-放大框书写文字换色十分方便
-笔触可选择圆珠笔、钢笔、书法笔、笔刷等。
-相册添加图片可反复操作。
-图片可添加文字
-云传输只有google
-侧滑浏览可全文阅读,无需二次点击页码。
-文本转换功能(无法中对中,可选中对其他,字体潦草无法转换,中文转换略显鸡肋)
-与纸张相同高低的放大框一次只能写入9~10个汉字(字大),向往墨笔的自动移动。
-只读功能快捷键,眼镜图标,整体预览高于墨笔一万倍
未完





----------------------------------------------------------------------
*upad
英文界面,无录音功能。
未深入尝试

----------------------------------------------------------------------
2015年08月09日 09点08分
1
关于蓝牙键盘引申知乎分析:不是很推荐用蓝牙键盘,一方面在于那种键盘为了做薄实在是手感一般,键程太短,而且iOS上的输入法说真的也打不快。另一方面么,我自己觉得,记笔记的大半意义在记录的过程中就已经完成了,而这是打键盘无法做到的。
回到正题~
知乎的帖子也看了不少,app围绕几款主流设备:notebility、noteshelf、upad、goodnotes等。(下图为楼主下载亲测截图,请勿转载)

笔类推荐之物无外乎wacom / 53paper / griffin / adonit jot pro / vielkon / bomboo等。类型更是百家争鸣,纤维头、橡胶头,毛刷、主动式、布头、圆盘@#¥%……&*
个人最终选择留下来的是noteshelf、note plus。虽然笔记软件形形色色,但记录大量文字和插图的话,只有这两款可以做到使用舒适快速,功能没有硬伤,极少发生crash。
我对app的要求非常简单:
1.云端备份(失败,因所测app云端dropbox、box、webdav皆非国内主流云端,但icloud相应弥补)
2.软件锁(只有notebility具备)
--------------------------------------------
air2+9H钢化纯文字记录完美

app测试:notability、noteshelf、Goodnotes、upad3、noteplus
APP具体测评:总结使用期间的几项心得也或者是在下使用不当,如有失误之处,望指出,谢谢。


appstore链接:https://itunes.apple.com/cn/app/notability-take-notes-annotate/id360593530?mt=8-----------------------------------------------------------------------------
noteshelf:
-页面简洁
-一键清理置顶快捷收拾,很方便。
-具备手腕防护功能(仍需关闭多任务手势)
-放大书写框无法直接调整大小(需通过行间距设置,比较麻烦)
-图片添加极其便捷
-右侧滑动模块代替只读固定,赞,但是无法通过滑动查看进行翻页,需二次惦记页符。
-添加图片固定后图上无法添加文字,但可以添加线条。
-图片固定后无法二次调整。
-文档导出只能通过系统邮件,秉承ios的局限性。重点是系统邮件bug,添加邮箱总提示applemap错误。
-air2+钢化断笔次数多于notabiliy(笔的原因)
-放大书写框可通过设置,选择字体固定位置,行行如是。
-放大书写框蓝色虚线作用不理解
-放大书写框一行写满后便捷手动自起一行。
-笔触优于notabiliy

-noteshelf链接:https://itunes.apple.com/cn/app/noteshelf/id392188745?mt=8
--------------------------------------------------------------------
*note plus
万万没想到!这款笔记如此契合本人!
-放大框书写文字换色十分方便
-笔触可选择圆珠笔、钢笔、书法笔、笔刷等。
-相册添加图片可反复操作。
-图片可添加文字
-云传输只有google
-侧滑浏览可全文阅读,无需二次点击页码。
-文本转换功能(无法中对中,可选中对其他,字体潦草无法转换,中文转换略显鸡肋)
-与纸张相同高低的放大框一次只能写入9~10个汉字(字大),向往墨笔的自动移动。
-只读功能快捷键,眼镜图标,整体预览高于墨笔一万倍
未完





----------------------------------------------------------------------*upad
英文界面,无录音功能。
未深入尝试

----------------------------------------------------------------------