level 7
豫览视界💥
楼主
购房的时候除了交购房款,还需要交哪些税费呢?哪些税由买方缴纳,哪些税由卖方缴纳?搜房网为购房者们梳理了一个有关购房税费的明细,以及各种各样买房税费的计算方式,以供购房者参考。



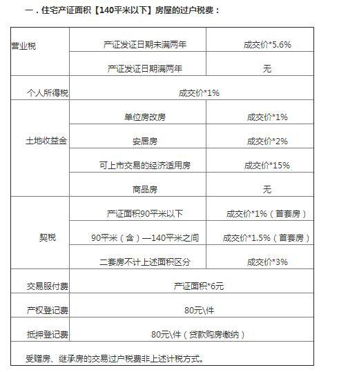
1、契税(买方支付)
根据国家规定,房屋买卖要向国家缴纳契税,无论是商品房还是存量房的买卖都要缴纳的。住宅类房屋标准按房款总价的1%-3%交纳契税,具体的比例需根据国家相关政策,购房者的购房时间、购房单价、购房面积、是否第1次购房等因素来确定;非住宅类房屋按计税参考价的3%交纳。
自2010年10月1日起执行的契税优惠政策的通知规定,对个人购买普通住房,且该住房属于家庭(成员范围包括购房人、配偶以及未成年子女,下同)唯一住房的,减半征收契税。对个人购买90平方米及以下普通住房,且该住房属于家庭唯一住房的,减按1%税率征收契税。
一般情况下,一次购房90平米以下按1%税率征收,90-144平米1.5%,144平米以上3%;二次购房都是3%,不分面积。
2、营业税(买方支付)
此项营业税由城市维护建设税、教育费附加、地方教育附加和销售营业税组成,征收税率为5.6%。
个人购买超过2年(含2年)的普通住宅对外销售的,免征营业税。
3、个税(买方支付)
核定征收方式:应纳个人所得税=计税价格*1%(或1.5%、3%),我市个人住房转让个人所得税核定征收率标准为:普通住房1%,非普通住房或非住宅类房产为1.5%,拍卖房产为3%。
对于个人转让自用5年以上、并且是家庭唯一住宅,免征个人所得税。
4、印花税(买卖双方各0.05%)
印花税是针对合同或者具有合同性质的凭证,产权转移书据,营业账簿,权利、许可证照和经财政部确定征税的其他凭证所收的一类税费。
对购房者而言,印花税的税率是0.05%,即购房者应纳税额为计税价格×0.05%的数值,印花税采取由纳税人自行缴纳完税的方式。
对个人销售或购买住房暂免征印花税。
二级转移登记只收取买方0.05%的印花税。
5、土地增值税
个人转让非住宅类房产的“核定征收方式”由登记中心代征,其他均由纳税人自行到房地产所在地主管税务机关缴纳或办理核实手续后由登记中心代征。
对个人销售住房暂免征收土地增值税
核定征收方式:应纳土地增值税额=计税价格*核定征收率。我市土地增值税核定征收标准:商铺、写字楼、酒店为10%,其他非住宅类房产为5%。
6、登记费
其收费标准分为住房与非住房。个人住房登记收费标准为每件80元;非住房房屋登记收费标准为每件550元。房屋登记收费标准中包含《房屋所有权证》工本费和《土地使用权证》工本费。
7、房地产交易手续费
新建商品房的房产交易手续费按照3元/平方米收取,由转让方承担。
经济适用房的房地产交易手续费减半收取,由买方承担。其他情况的房地产交易手续费按照6元/平方米收取,由交易双方各承担50%。
8、佣金
成交价*3%,交易双方各付一半。
9、贴花
5元/套
如果购房时需要按揭,还要发生以下费用:
10、评估费
评估价格100万以下部分收取评估结果的0.5%,以上部分0.25%。
11、抵押登记费
个人住房登记收费标准为每件80元;非住房房屋登记收费标准为每件550元
12、委托公证费
如果购房需要办理公证,那么则要交纳一定比例的公证费,公证费的标准一般为300元/二本公证书,另外每加一本收20元。
如果需要赎楼,还会产生如下费用:
13、赎楼担保费
费用计算——业主欠款×1%。期限为3个月,最低收费2000元,龙岗区、宝安区、光明新区、龙华新区、坪山新区及大鹏新区设手续费300元。
14、赎楼罚息
不同银行的收取方式不一样,一般按欠款金额的0.5%收取
15、赎楼短期借款利息
一般1个月赎楼短期借款利息≈欠款金额×1
如若买卖方涉外,还会产生如下费用:
16、买卖合同公证费
由公证机关向涉外方收取,征收标准:
过户价×0.003%(过户价<50万)
过户价×0.0025+250(50万<过户价≤500万)
过户价×0.002+2750(500万<过户价≤1000万)
17、抵押合同公证费
买方涉外并需要贷款时,由公证处向涉外方收取的服务费。
2015年07月29日 08点07分
1



1、契税(买方支付)根据国家规定,房屋买卖要向国家缴纳契税,无论是商品房还是存量房的买卖都要缴纳的。住宅类房屋标准按房款总价的1%-3%交纳契税,具体的比例需根据国家相关政策,购房者的购房时间、购房单价、购房面积、是否第1次购房等因素来确定;非住宅类房屋按计税参考价的3%交纳。
自2010年10月1日起执行的契税优惠政策的通知规定,对个人购买普通住房,且该住房属于家庭(成员范围包括购房人、配偶以及未成年子女,下同)唯一住房的,减半征收契税。对个人购买90平方米及以下普通住房,且该住房属于家庭唯一住房的,减按1%税率征收契税。
一般情况下,一次购房90平米以下按1%税率征收,90-144平米1.5%,144平米以上3%;二次购房都是3%,不分面积。
2、营业税(买方支付)
此项营业税由城市维护建设税、教育费附加、地方教育附加和销售营业税组成,征收税率为5.6%。
个人购买超过2年(含2年)的普通住宅对外销售的,免征营业税。
3、个税(买方支付)
核定征收方式:应纳个人所得税=计税价格*1%(或1.5%、3%),我市个人住房转让个人所得税核定征收率标准为:普通住房1%,非普通住房或非住宅类房产为1.5%,拍卖房产为3%。
对于个人转让自用5年以上、并且是家庭唯一住宅,免征个人所得税。
4、印花税(买卖双方各0.05%)
印花税是针对合同或者具有合同性质的凭证,产权转移书据,营业账簿,权利、许可证照和经财政部确定征税的其他凭证所收的一类税费。
对购房者而言,印花税的税率是0.05%,即购房者应纳税额为计税价格×0.05%的数值,印花税采取由纳税人自行缴纳完税的方式。
对个人销售或购买住房暂免征印花税。
二级转移登记只收取买方0.05%的印花税。
5、土地增值税
个人转让非住宅类房产的“核定征收方式”由登记中心代征,其他均由纳税人自行到房地产所在地主管税务机关缴纳或办理核实手续后由登记中心代征。
对个人销售住房暂免征收土地增值税
核定征收方式:应纳土地增值税额=计税价格*核定征收率。我市土地增值税核定征收标准:商铺、写字楼、酒店为10%,其他非住宅类房产为5%。
6、登记费
其收费标准分为住房与非住房。个人住房登记收费标准为每件80元;非住房房屋登记收费标准为每件550元。房屋登记收费标准中包含《房屋所有权证》工本费和《土地使用权证》工本费。
7、房地产交易手续费
新建商品房的房产交易手续费按照3元/平方米收取,由转让方承担。
经济适用房的房地产交易手续费减半收取,由买方承担。其他情况的房地产交易手续费按照6元/平方米收取,由交易双方各承担50%。
8、佣金
成交价*3%,交易双方各付一半。
9、贴花
5元/套
如果购房时需要按揭,还要发生以下费用:
10、评估费
评估价格100万以下部分收取评估结果的0.5%,以上部分0.25%。
11、抵押登记费
个人住房登记收费标准为每件80元;非住房房屋登记收费标准为每件550元
12、委托公证费
如果购房需要办理公证,那么则要交纳一定比例的公证费,公证费的标准一般为300元/二本公证书,另外每加一本收20元。
如果需要赎楼,还会产生如下费用:
13、赎楼担保费
费用计算——业主欠款×1%。期限为3个月,最低收费2000元,龙岗区、宝安区、光明新区、龙华新区、坪山新区及大鹏新区设手续费300元。
14、赎楼罚息
不同银行的收取方式不一样,一般按欠款金额的0.5%收取
15、赎楼短期借款利息
一般1个月赎楼短期借款利息≈欠款金额×1
如若买卖方涉外,还会产生如下费用:
16、买卖合同公证费
由公证机关向涉外方收取,征收标准:
过户价×0.003%(过户价<50万)
过户价×0.0025+250(50万<过户价≤500万)
过户价×0.002+2750(500万<过户价≤1000万)
17、抵押合同公证费
买方涉外并需要贷款时,由公证处向涉外方收取的服务费。