中海附近又一重大潜在污染性项目正在进行环评
中海誉城吧
全部回复
仅看楼主
level 1
各位中海及周边居民, 该公示指出的重大潜在污染性项目其环境污染程度绝不次于当年的广州南玻和今日的iff国际香料, 这是要严重践踏撕碎周边居民的心, 是可忍孰不可忍.
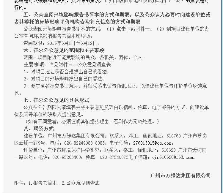
为了我们的家园, 为了我们和孩子的健康, 为了一口无毒的空气, 在此建议大家马上联合起来, 到萝岗环境保护与城市管理局官方网站上搜索《广州市废旧家电回收拆解项目(一期)环境影响评价》, 在公示页面下部可以下载填写"公众意见调查表", 无论如何都要抵制该项目上马.
2015年06月02日 13点06分 1
level 1
无法加链接, 上图先:
2015年06月02日 13点06分 2
level 1
继续万恶的云铺工业区:
2015年06月02日 13点06分 4
level 1
万恶的万绿达集团:
2015年06月02日 13点06分 5
level 1
悲剧啊,竟然没有什么人关注,偶已经填写公众意见调查表,发给了上面的联系人进行抵制。
2015年06月03日 05点06分 6
1