求助。继电器线圈和触点能分离吗?
multisim吧
全部回复
仅看楼主
level 7
hunterhqm 楼主
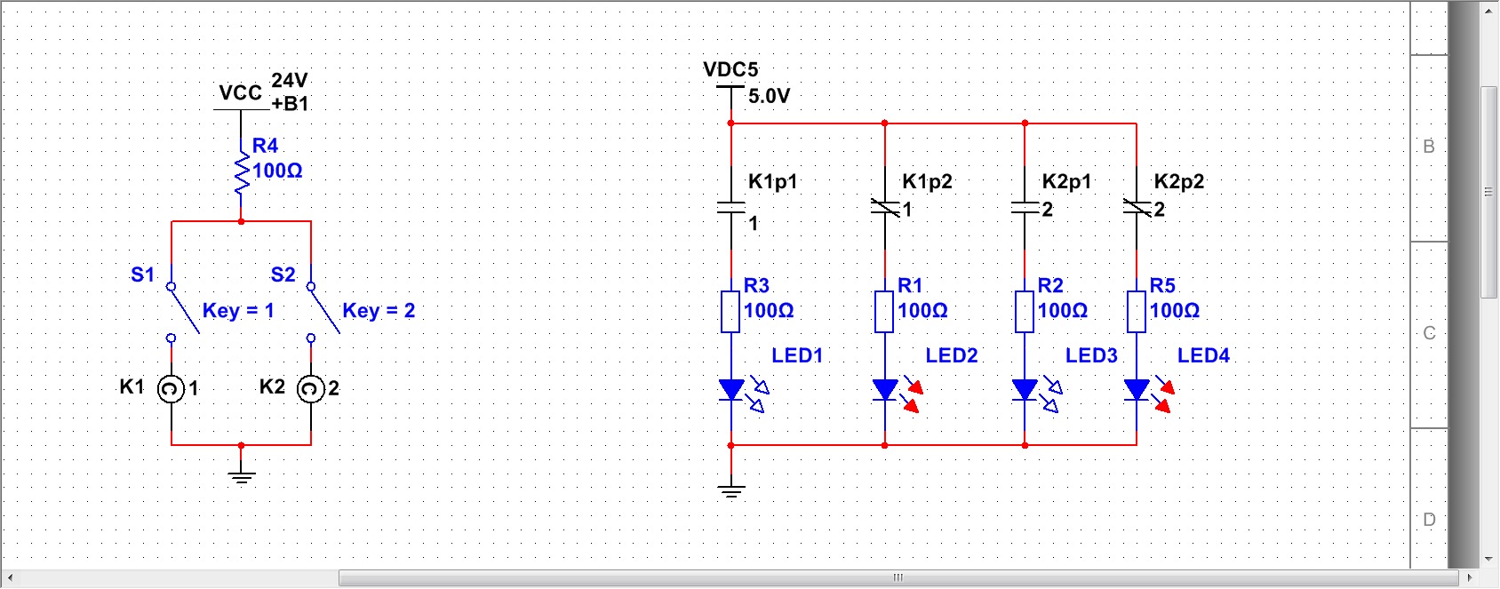
新学。请问继电器触点能挪动到别的地方吗?不和线圈放一起。
2015年06月02日 09点06分 1
level 7
hunterhqm 楼主
搞定了。哎~找了半天,只有用Energizing Coil代替继电器
2015年06月02日 14点06分 2
触点和线圈能联动吗?
2019年11月18日 02点11分
level 7
hunterhqm 楼主
有个新问题。这个好像是虚拟的,怎么绑定实际的针脚呢?
2015年06月02日 14点06分 3
level 4
触点是什么元件啊?我找了半天找不到
2019年11月14日 15点11分 4
1