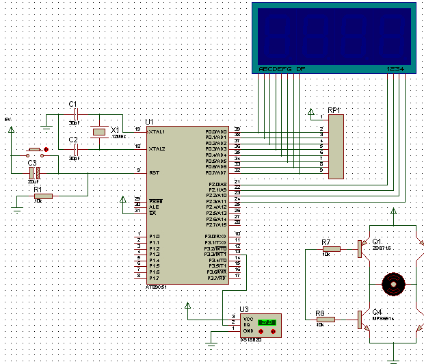
这是我的仿真图,程序怎么编写呢,求助!!
protues吧
全部回复
仅看楼主
level 2
好哇塞的西瓜🌊
楼主
半个月只是弄出了仿真图,程序怎么编写啊 有没有大神帮帮忙
2015年05月29日 02点05分
1
level 7
度半_zhw
n我可以,私聊
2015年06月01日 00点06分
2
level 1
贴吧用户_0GNQ9RE
还半个月,给点钱几天就给你弄好了
2015年06月03日 01点06分
3
level 1
nrrbxwdfb
http://www.51zxw.net/list.aspx?page=2&cid=473
去看看吧
2015年08月18日 11点08分
5
level 13
pcdian
被吐槽的节奏
2015年08月19日 02点08分
6
level 9
lzj天道酬勤
楼主会模拟多个数码管吗?不需要编程,只用protues绘制出来即可
2015年10月12日 02点10分
7
pcdian
我会
2015年10月12日 10点10分
1