电路求解!
protel吧
全部回复
仅看楼主
level 1
chen876023056
楼主
设计锂离子电池充电器,主要用MAX1898,at89s52
2015年05月22日 03点05分
1
level 1
chen876023056
楼主
2015年05月22日 03点05分
2
chen876023056
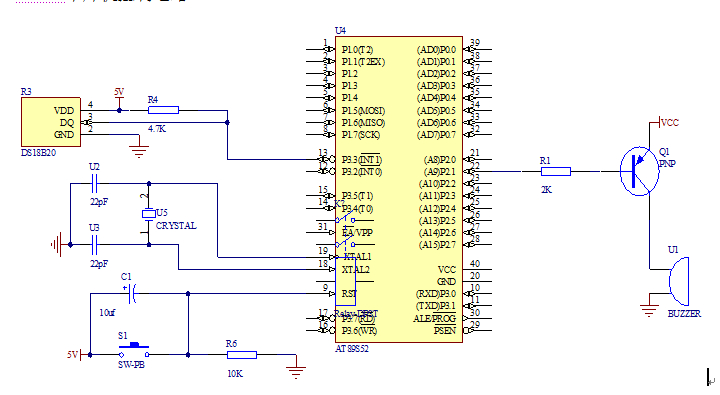
这是我找别人画的单片机控制电路,求大神看看有错否,能给讲解一下就更好了。拜谢了
2015年05月22日 03点05分
level 8
M缺月舁梧桐
复位,时钟,译码电路
2015年05月22日 15点05分
3
1