假冒商品的争议处理(卖家版)与(买家版)(转)
武汉闲鱼吧
全部回复
仅看楼主
level 10
哈啊哈哈哈哈33
楼主
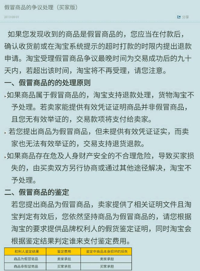
假冒商品的争议处理(卖家版)与(买家版)转自闲鱼塘主吧moyanzhuoyun吧主的帖子,感谢闲鱼塘主吧的大力支持
以下为买家版
2015年05月20日 07点05分
1
1