菜鸟一个,麻烦大神帮我解答一下吧,给跪下了,
protel吧
全部回复
仅看楼主
level 3
云云在唱歌
楼主
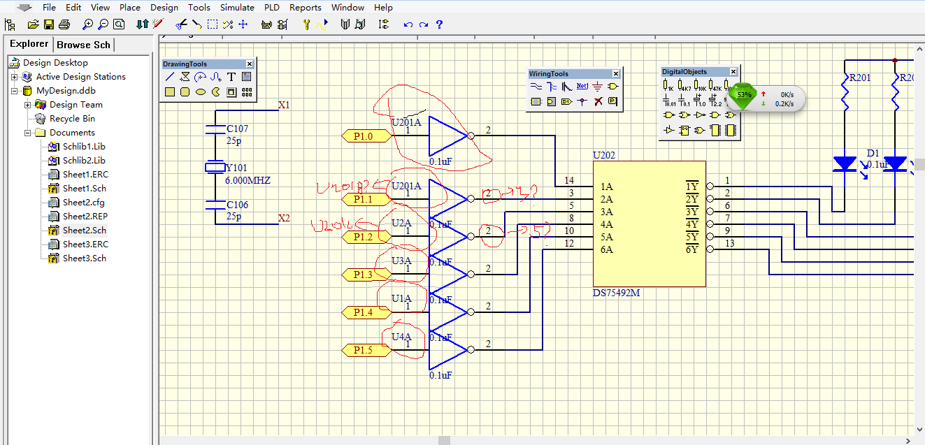
,就是想要把截图中的U201A依次改成U201B,U2A改成U201C,改成U201D。。。。。。还有就是希望把刚刚说的那个元件把引脚的数字也改变,就是将1、2改成3、4。求求大参了。
2015年05月18日 07点05分
1
level 3
云云在唱歌
楼主
求人啊,
2015年05月18日 07点05分
2
level 3
云云在唱歌
楼主
大参在哪里
2015年05月18日 07点05分
3
level 3
云云在唱歌
楼主
大参快来拯救,
2015年05月18日 07点05分
4
level 3
阿阿Q川
按住要改的东西,在按y键
2015年05月18日 07点05分
5
云云在唱歌
好的,O(∩_∩)O谢谢
2015年05月18日 07点05分
云云在唱歌
我去试试啊
2015年05月18日 07点05分
阿阿Q川
是按tab改参数
2015年05月18日 07点05分
level 3
阿阿Q川
要改参数,就按住原件,按tab
2015年05月18日 07点05分
6
level 3
云云在唱歌
楼主
不行啊,我刚刚试了
2015年05月18日 07点05分
7
阿阿Q川
那你双击要改参数那个原件
2015年05月18日 08点05分
level 3
云云在唱歌
楼主
我不知道怎么把那个原件的U201A改成U201B,好像原件默认的为A把
2015年05月18日 08点05分
8
level 3
云云在唱歌
楼主
2015年05月18日 08点05分
9
level 3
阿阿Q川
可以改啊,一直按注原件,在按tab就可以改了啊
2015年05月18日 08点05分
10
level 3
阿阿Q川
有没得dxp的连接给我,
[email protected]
2015年05月18日 08点05分
11
level 3
云云在唱歌
楼主
那个没有啊,我用的是protel99se也
2015年05月18日 08点05分
12
level 3
云云在唱歌
楼主
我可以加你qq ,你控制我桌面吧,好像可以在我电脑上画的
2015年05月18日 08点05分
13
1