画的89c51的封装 怎么导入pcb中啊
protel吧
全部回复
仅看楼主
level 2
我是是是火车王
楼主
2015年05月13日 06点05分
1
level 2
我是是是火车王
楼主
2015年05月13日 06点05分
2
level 2
我是是是火车王
楼主
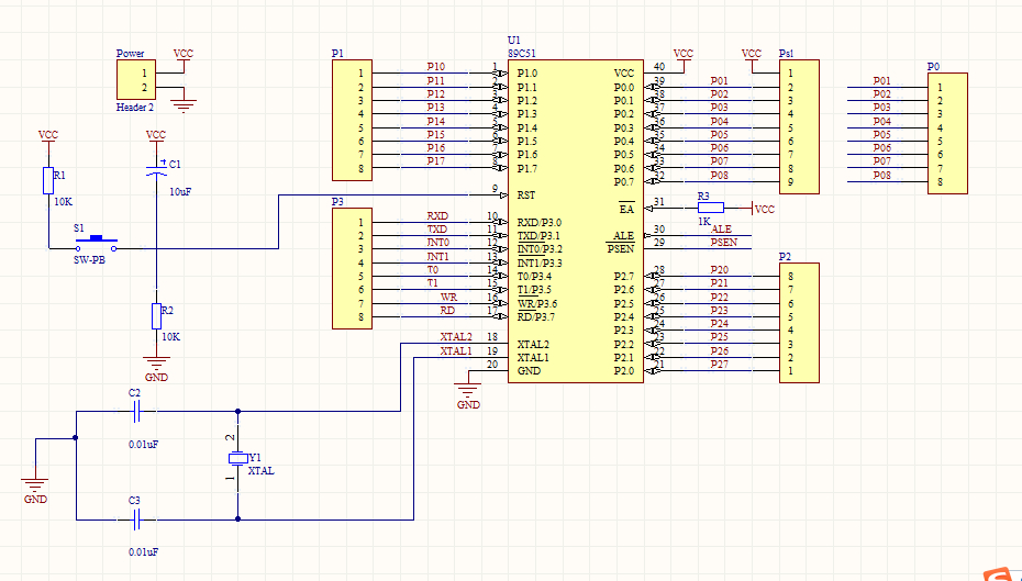
上面那是原理图
2015年05月13日 06点05分
3
level 2
我是是是火车王
楼主
这是pcb图 怎么把画的封装导进来?
2015年05月13日 06点05分
4
1