level 10

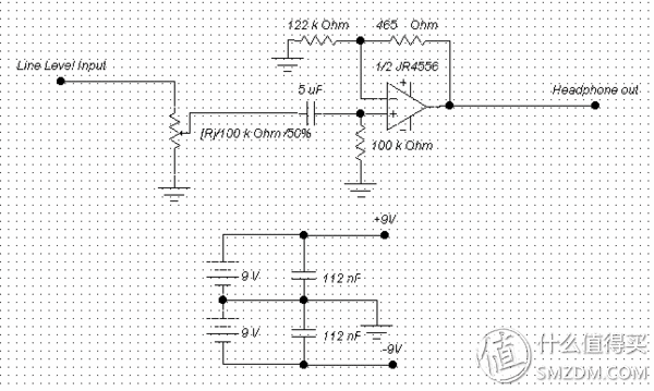
这段分析 写的相当不错, 学习ing!XP7的电路为OP+BUF架构,信号从RCA座进入二房,经过贵族100K双联电位器,来到了放大部分电路。首先经过一只100R的电阻,这个电阻对声音有一定的调节作用,加大阻值声场变大,高低延伸变差,减小阻值变化相反,100R为适中取值。过了100欧电阻后音频信号进入AD797运放的输入脚3,经过运放电压放大后从6脚输出至BUF634P缓冲的输入脚3,经过电流放大后从BUF634P输出脚6输出直接连通到耳机座推动耳机。从BUF634P输出脚6出来有连接一个100R电阻折返回AD797的负反馈调节2脚 并和一个10欧对地电阻组成大环负反馈电路,100R和10R两个电阻的阻值比例决定了二房的电压放大倍数G,计算公式为G=1+(100/10)=11倍电压放大。另外有两处49.9K电阻+220pF CBB电容组成的对地组合,类似低通滤波的效果,包括后面BUF634输出有10K的对地电阻,这些原件主要负责确定二房的工作点,220PF对耳放影响不大,可装可不装。XP7供电部分(Power Supply)为两节9V的电池串联,两电池中间接地规定为0V,然后组成-9V - 0 - +9V的供电组,+ -9V出来分别经过两个二极管IN4001,这两个管主要为保护作用,防止反接正负极,可以装可不装。电源从IN4001出来就到了主滤波环节,原厂采用了松下FC电解330uF 50V(也可能为松下FK系列,没注意看清楚)和松下的0.1uF 50V的CBB电容并联对地做为主滤波,经过主滤波后的正负9V电源各分为并联四路分别给两个AD797和两个BUF634P供电。单运放和BUF的供电脚位相同都为 7脚供 +9V电,4脚供 -9V电,在运放和缓冲的正负供电脚旁边都有退藕电容。 负责给AD797退藕的为0.1uF的CBB小电容和4.7uF 16V的钽电容并联对地。负责给BUF634P退藕的为0.1uF的CBB小电容和10uF 16V的钽电容并联对地。另外电源从IN4001出来分一个支路连接指示灯LED和串联4.22K电阻为开机指示灯。
















