Multisim的三相桥式全控整流电路仿真
multisim吧
全部回复
仅看楼主
level 4
阳光的wd00
楼主
图片来自:
阳光的wd00的百度相册
图片来自:
阳光的wd00的百度相册
2015年04月20日 10点04分
1
level 4
阳光的wd00
楼主
求回啊,真不知道怎么回事
2015年04月21日 02点04分
2
level 4
阳光的wd00
楼主
求 别沉啊
2015年04月21日 02点04分
3
level 13
贴吧用户_00X1aW4
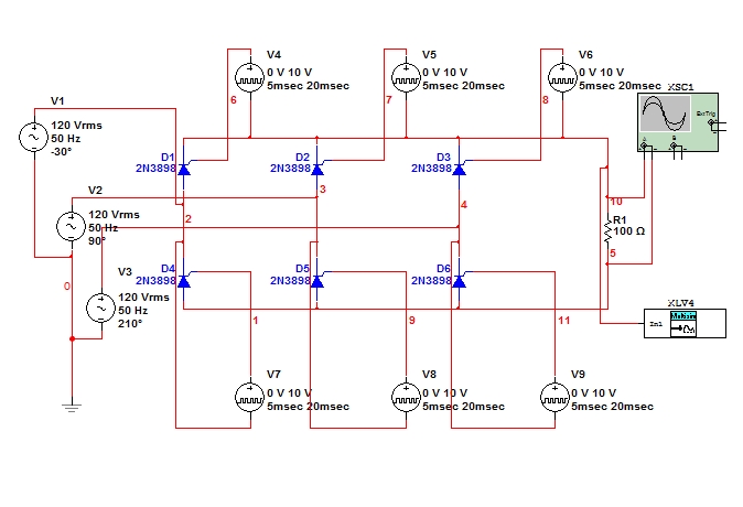
每个multisim仿真中
至少需要一个接地,按下图连个接地试下。
2015年04月24日 00点04分
6
enjoy大根123
试了,仿真结果显示错误
2016年12月18日 09点12分
level 1
chenjin751
三相电源的相位?0,120,240
2018年12月02日 15点12分
7
level 3
念你何时y
晶闸管触发相位差60度的啊,脉冲要设置延时的
2018年12月10日 14点12分
8
level 1
七月红枫🍁
好像是晶闸管的型号不对,耐压不够
2019年05月05日 13点05分
9
level 1
贴吧用户_5t2E2aM
楼主的问题解决了吗,我用的和你一样的,也是仿真发生错误啊,到底怎么回事啊
2020年12月23日 15点12分
10
level 1
Dadsxxx
楼主问题解决了吗
2021年05月26日 00点05分
11
1