日版Z3C(SO 02G)解锁联通3g,fdd 4g教程(包括电信fdd)
z3mini吧
全部回复
仅看楼主
level 9
叼那星🌟
楼主
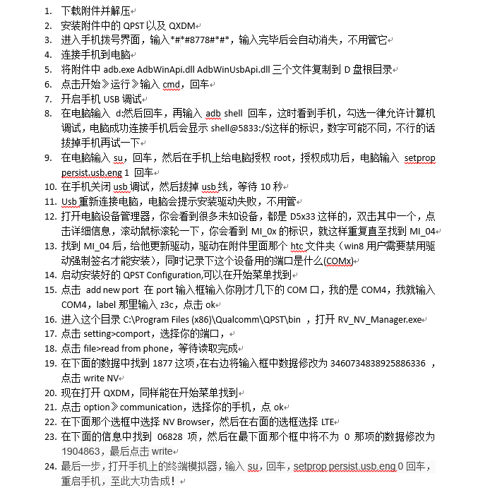
日版z3c默认基带的频段覆盖并不理想,只能使用部分联通3g,fdd 4g频段,通过此教程理论上可以实现联通3g以及联通fdd 4g全覆盖,电信4g覆盖(但不支持2,3g)。
按照xda上面的说法,每次刷完基带都需要重新解锁。
虽然解锁方法大同小异,但其它机型请勿乱试,因为密码对应的数值是不一样的。
本人对此教程造成的损失不负任何责任。
接下来的每一步都请小心,那么我们开始了…
2015年03月10日 07点03分
1
level 9
叼那星🌟
楼主
解锁需满足一下条件:
1. root权限
2. 下载并安装终端模拟器(
http://coolapk.com/apk/jackpal.androidterm
)
2015年03月10日 07点03分
2
叼那星🌟
教程中如有什么问题,请先百度,像怎么打开设备管理器这种问题就不要问了
2015年03月10日 07点03分
叼那星🌟
有人说射频问题,学通信的都知道怎么回事,你说tdd这时分双工可能硬件不支持是穷折腾我没意见,fdd的话本来硬件就支持,还有wcdma也是,还说穷折腾就说不过去了
2015年03月10日 12点03分
ChangfengV5
有没有可能强刷au z3的基带,然后破解电信的频段
2015年04月07日 07点04分
不再犹豫b
5.0系统也能用吗
2015年04月07日 08点04分
level 9
叼那星🌟
楼主
本教程参考xda:
http://forum.xda-developers.com/crossdevice-dev/sony/thread-progress-please-leave-im-updating-t2871269
基于港版D5833 23.0.1.A.1.49固件,机型为S0 02G,
未经允许请勿转载
2015年03月10日 07点03分
3
叼那星🌟
如果想尝试解锁cdma,可以在第19步中,将数据修改为 4541598752447660031 ,楼主未测试过解锁cdma,后果自负
2015年03月10日 07点03分
叼那星🌟
@ccycsh
不好意思 adb在这里 链接:
http://pan.baidu.com/share/link?shareid=562055710&uk=4144560956
密码:1wke
2015年03月10日 08点03分
叼那星🌟
11步重新连接电脑后还需要开启usb调试
2015年03月10日 14点03分
glamor1014
@叼那星🌟
要是解锁失败 强刷固件应该就没事了吧
2015年03月11日 14点03分
level 9
叼那星🌟
楼主
附件:链接:
[有效] http://pan.baidu.com/share/link?shareid=4258793459&uk=4144560956
密码:ji5u
2015年03月10日 07点03分
4
叼那星🌟
adb 链接:
http://pan.baidu.com/share/link?shareid=562055710&uk=4144560956
密码:1wke
2015年03月10日 08点03分
526451560
第九步输完后无法实现,反馈not found
2015年03月11日 08点03分
526451560
@526451560
卡刷的日版系统
2015年03月11日 08点03分
526451560
@526451560
摸索的搞完了,第九步setprop之后是有空格的哦
2015年03月11日 11点03分
level 11
叫什么好呢丶丿
会不会破坏解锁
2015年03月10日 07点03分
5
叼那星🌟
本教程不会解开bootloader锁,日版z3c也无法解锁bootloader,不要再问了
2015年03月10日 07点03分
level 11
叫什么好呢丶丿
还有你说的解锁是什么意思? SIM卡锁吗?
2015年03月10日 07点03分
6
level 1
a724316620
移动3g和4g呢
2015年03月10日 07点03分
7
叼那星🌟
这个没办法
2015年03月10日 07点03分
level 9
叼那星🌟
楼主
@zxy123366715
来啦
2015年03月10日 07点03分
8
zxy123366715
贤兄 辛苦 讨论个问题 ROOT后 刷的日版 必须刷基于港版D5833 23.0.1.A.1.49固件才能解码? 解码后再刷别的版本 解开的所有band还保留吗?
2015年03月10日 09点03分
zxy123366715
过几天就升级5.0了 到时还要从解不成?
2015年03月10日 09点03分
叼那星🌟
@zxy123366715
1理论上没有固件限制,2只要没重刷基带就不用重新解锁
2015年03月10日 09点03分
zxy123366715
@叼那星🌟
就是说给予日版原生也可以解 改天我试试完了汇报 前8步都会弄 第9步给电脑授权ROOT 什么意思?
2015年03月10日 09点03分
level 7
gch5535
还要重新解锁网络锁?
2015年03月10日 08点03分
10
level 8
zxy123366715
感谢
Gedeon7 先生辛勤劳动
未经作者本人允许请勿转载 谁转解锁过程出了问题后果自负 都请自觉自律 尊重作者劳动
2015年03月10日 09点03分
11
level 7
ccycsh
楼主老大,帮我看看是不是意味着解锁成功呢?还需要在那里选择频段之类的吗?谢谢
2015年03月10日 09点03分
12
叼那星🌟
嗯成功了,不用选择区域(原作者说不用)
2015年03月10日 09点03分
zxy123366715
祝贺一下 你什么版本固件
2015年03月10日 09点03分
ccycsh
回复zxy123366715:台版5.77
2015年03月10日 10点03分
zxy123366715
他这个第3项怎么这么多内容? 还有纯港版带TDD band40的 不知接了锁什么样?
2015年03月10日 10点03分
level 13
Phoebe♤
楼主,我可以转到机锋吗?注明楼主作者和源地址
2015年03月10日 09点03分
13
Phoebe♤
@叼那星🌟
这个必须的
2015年03月10日 09点03分
level 10
stonedolls
----From Cortana
2015年03月10日 10点03分
14
level 7
ccycsh
感谢老大,解锁后明显感觉在很多区域信号好多了,满格的时候也多了!
2015年03月10日 11点03分
18
叼那星🌟
要的就是这效果,哈哈
2015年03月10日 12点03分
破名字这费劲
@叼那星🌟
弄到打开电脑设备管理器 没有发现好多未知设备怎么回事, 电脑授权setproppersist.usb.eng 1 ------那个1前面有空格吗。 我弄到这从新弄 开始也不对了手机不出授权了
2015年03月10日 13点03分
ccycsh
回复
���������Ѿ�
:有空格,我一直开着调试模式才找到很多未知设备才破解成功的
2015年03月10日 14点03分
破名字这费劲
@ccycsh
好吧明天再试吧,刚玩完游戏 明天继续折腾
2015年03月10日 15点03分
level 10
破名字这费劲
感谢楼主,明天开刷
2015年03月10日 12点03分
19
level 10
破名字这费劲
那是不是刷了别的ROM还的从新来一遍这步骤,还是刷了一次永久有效
2015年03月10日 12点03分
20
叼那星🌟
只要你刷rom时不刷基带,就一直有效
2015年03月10日 12点03分
破名字这费劲
@叼那星🌟
明白了 ,准备折腾一下。我今天打百度云怎么都打不开,手机就能打开,是电脑问题还是怎么了!
2015年03月10日 12点03分
Phoebe♤
@叼那星🌟
没事多弄几次就熟练了,然后刷了固件继续再来解网络,就像刷了固件要精简root一样
2015年03月10日 13点03分
破名字这费劲
@Phoebe♤
手机连接电脑选什么模式,我连上了到第11步没有很未知置设备,怎么弄啊进行不下去了
2015年03月10日 13点03分
level 4
你所不知
没相关射频也只是穷折腾,不要浪费时间了
2015年03月10日 12点03分
21
level 8
那里有锋
解锁完后,要是在刷新的固件。这些解锁的频段还在吗?
2015年03月10日 12点03分
22
level 4
你所不知
虽然没有umts_bc8支持,但联通3g主力还是umts_bc1;联通FDD更是只用bc3,电信FDD主力bc1,用不着折腾
2015年03月10日 12点03分
23
叼那星🌟
@叼那星🌟
甚至
2015年03月10日 12点03分
你所不知
@叼那星🌟
我的是港版,所以不会有这体验。看来只解锁umts_bc8,不过我相信其他解出来的频段都是没用的
2015年03月10日 12点03分
你所不知
地铁里也不全是U900覆盖吧,我平时坐地铁都是全程H+的,据我所知,联通U900上不了H+
2015年03月10日 12点03分
叼那星🌟
回复
������֪
:我不会一直H+,我主要坐348号线,其它解出来有没有用我不知道i,不过自从我解了lte之后,我在宿舍也能搜到电信lte就是了
2015年03月10日 13点03分
1
2
3
4
5
6
尾页