【猎魔通缉令】终极内测,百万现金回馈
猎魔通缉令吧
全部回复
仅看楼主
level 8
户六泪B
楼主
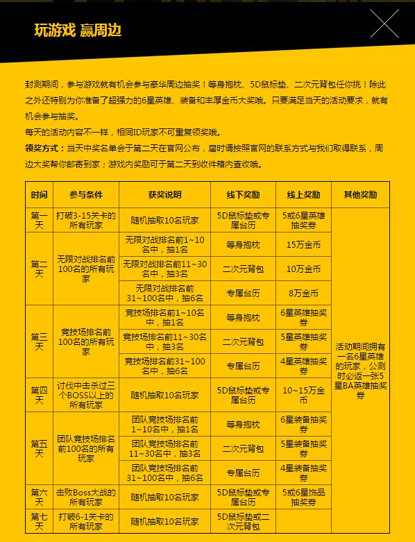
1.充值有奖,公测返三倍! 2.玩游戏,赢周边! 3.强力英雄公测送! 4.登录就有奖!
5.趣味玩法赢装备! 6.签到大奖领不停!
详情看楼下~~
2015年02月04日 03点02分
1
level 8
户六泪B
楼主
2015年02月04日 03点02分
2
你特么先把安卓黑屏左上角代码问题解决掉
2015年02月04日 08点02分
level 8
户六泪B
楼主
2015年02月04日 03点02分
4
紫东无
好难啊,有个问题不知当讲不当讲?
2015年02月04日 06点02分
紫东无
嗯,我已经打通3-15了,可是怎么参加呢?
,有个问题不知当讲不当讲?
2015年02月04日 11点02分
level 8
户六泪B
楼主
2015年02月04日 03点02分
5
level 8
户六泪B
楼主
2015年02月04日 03点02分
6
level 8
户六泪B
楼主
2015年02月04日 03点02分
7
level 8
户六泪B
楼主
2015年02月04日 03点02分
8
夏若蝉鸣✨
第一天的英雄抽奖卷在哪里呢 没有啊
2015年02月04日 03点02分
户六泪B
回复
��·de����
:签到会有的呢~~~~
2015年02月04日 06点02分
夏若蝉鸣✨
回复
��ħ������
:发现了,抽奖券不是只出英雄 也会出装备
2015年02月04日 06点02分
level 6
半心º
2015年02月04日 03点02分
9
level 8
会玩的噜酱
2015年02月04日 03点02分
10
level 8
户六泪B
楼主
更多详情请登录官网:
http://tjl
163
com/2015/cuxiao1/
奖品多多福利多多~~~~~~
2015年02月04日 03点02分
11
level 10
恋爱童话
话说周卡算不算
周卡买了没有给抽角色的卷子
2015年02月04日 03点02分
12
户六泪B
签到会有呢~~~
2015年02月04日 06点02分
恋爱童话
回复
��ħ������
:
给了,貌似是因为有延迟
2015年02月04日 06点02分
户六泪B
回复
����ͯ��
:给了就好~~(*^__^*)
2015年02月04日 06点02分
level 1
贴吧用户_0QMDRUS
新手引导强化那里强化完成掉了一下线,在上去还让我强化,一直卡在强化页面过不去怎么办啊
2015年02月04日 06点02分
13
户六泪B
退出重进试试看吧~摸摸头
2015年02月04日 06点02分
level 1
贴吧用户_0QMDRUS
就这里,点击也没用……
2015年02月04日 06点02分
14
户六泪B
退出重进试一下
2015年02月04日 06点02分
贴吧用户_0QMDRUS
回复
��ħ������
:不管用,重进就让继续新手教程,然后跟着教程点就点到这里了,别的都不能点,估计是bug,前面已经把强化用的石头人用了,就卡这了
2015年02月04日 06点02分
户六泪B
@贴吧用户_0QMDRUS
要不要重装一次试试看
2015年02月04日 08点02分
saub147
你这是打完BOSS掉线了 没给奖励 所以新手指导继续不了了 我也一样 换个号在搞个激活码打完BOSS别掉线就好了。。
2015年02月04日 09点02分
level 8
户六泪B
楼主
啦啦啦
2015年02月04日 06点02分
15
level 1
云天之巅丨无道
为什么更新下载完毕进不去了
2015年02月04日 06点02分
16
level 8
户六泪B
楼主
2015年02月04日 07点02分
17
level 5
崔场酒川
为什么输完激活码闪烁了一下之后就没反应了呢?
2015年02月04日 08点02分
18
户六泪B
退出重进试试看~~
2015年02月04日 08点02分
level 1
cat9KISS
吧务我手机申请了 但是不给我 私信你了 你也不会
2015年02月04日 08点02分
19
户六泪B
马上看!
2015年02月04日 08点02分
户六泪B
木有呀…………………………没有收到呀…………
2015年02月04日 08点02分
cat9KISS
回复
��ħ������
:
不会吧
2015年02月04日 08点02分
level 5
崔场酒川
这是神马情况
2015年02月04日 08点02分
20
level 11
💢咸鱼
ios哭晕在厕所。
2015年02月04日 08点02分
21
1