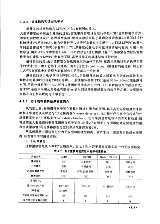
level 11
g______t__
楼主
1L防吞,谢绝插楼,有感兴趣的问题请在楼中楼提出,这里类似于阅读电子书,请注意版权,在此声明为引用并只做阅读参考~
编著:谢一冈、陈 昌、王 曼、吕军光、孟祥承、王 锋、顾树棣、过雅南
序
人类对于物质结构的认识在20世纪有一飞跃的进展,从原子深入到电子、原子核、质子、中子,再进一步到夸克和轻子。现在我们知道,我们己知的物质是由12种基本粒子及其反粒子组成的。它们是6种夸克和6种轻子及其反粒子。粒子物理实验上的飞速发展,主要归功于粒子加速器和粒子探测器的不断发展。
探测技术的创新时常导致实验上的重大突破和发现。就粒子探测器技术的发展而言,曾经有C.T.R.威尔逊等6位科学家因而获得了诺贝尔物理奖。经过我国科学家几代人的奋斗,1988年我国建成了北京正负电子对撞机(BEPC)和北京谱仪( BES ),开始了我国加速器高能物理实验研究。十多年来,北京谱仪取得了许多重要的物理成果,在粲物理实验研究、t轻子质量精确测量、强子R值的精确测量等处于国际领先地位,国际权威的粒子数据表(PDG)引用了北京谱仪的116项成果。我国在世界高能物理占领了一席之地。北京谱仪合作组(Beijing Spectrometer Collaboration)是一个国际合作的高能物理实验合作组,现有国内外20所研究所、大学参加,其中国外有美国、韩国、日本等三个国家的8个单位。我国高能粒子物理实验研究学者除了在北京谱仪上进行研究工作以外,还在西藏开展了大规模的宇宙线研究。此外,我国学者还参加了多项高能物理前沿的国际合作研究。2000年7月国家科教领导小组第七次会议认为:“发展高能物理和先进加速器对提高我国综合科学技术实力、保持我国在该领域的应有地位、稳定一支精干的高能物理科研队伍,有着重要意义。会议同意在北京正负电子对撞机(对撞机和北京谱仪)取得成功的基础上,投入4亿元对该装置进行重大改造,用较少的投入,继续取得高水平的研究成果”。我国高能物理的研究和今后的发展,不断地需要大批青年科技人员投入。作为一个实验粒子物理研究人员,必须掌握粒子探测技术,这是必要的基础知识。
近年来,粒子探测技术发展很快,但是我国缺少全面、综合介绍粒子探测器的参考书籍。年青科学工作者要学习探测器有关知识,不得不主要依靠杂志上的文献。这样时常事倍功半。年青科学工作者往往不能很快进入有关领域。
谢一冈、王曼、陈昌、过雅南、王锋、顾树棣、吕军光、孟祥承等八位专家编著的这本《粒子探测器与数据获取》是一本很好的参考书。他们一直活跃在高能粒子物理实验第一线,做出了重要贡献。在探测技术的开发、探测器及其配套电子学系统的研制、大型谱仪的研制和运行、粒子物理实验数据的获取和分析等方面有约20多年的工作经验。他们结合自己的工作经验和体会,详细介绍了粒子物理实验中常用的各种类型探测器,包括正比计数器、多丝正比室、多种类型漂移室、时间投影室、闪烁计数器、硅微条探测器、切伦柯夫计数器、穿越辐射探测器、量能器等,以及读出电子学与仪器的总线标准,触发系统和在线数据获取系统。现在的高能粒子物理实验,都用多种探测器集合成大型谱仪,本书专有一章专门介绍大型谱仪。对于探测器技术在其他学科与国民经济方面的应用也做了介绍。编写本书时,作者力求系统性和实用性并重,以便读者可以较快地掌握基本原理,同时能够较快地解决实际工作中遇到的问题。对于各种探测器的基本原理和工作性能的介绍,简明扼要而有一定的深度。同时给出了一些常用的图表、数据和参考文献,方便读者随时查用。有关粒子探测器的基本参数的测量方法以及测量中的一些常见的问题,本书也做了介绍,十分有助于读者较快地掌握它们的使用。对于国际上探测技术的最新发展,本书十分重视。
《粒子探测器与数据获取》是一本关于探测技术的很好的参考书。谨向从事粒子物理实验与核物理实验的科研人员,大学有关专业高年级学生,研究生及教师推荐这本书。这本书也可供其他学科在工作中应用探测器技术的科技人员参考。
叶铭汉2002年8日6日
2014年12月18日 06点12分
1
编著:谢一冈、陈 昌、王 曼、吕军光、孟祥承、王 锋、顾树棣、过雅南
序
人类对于物质结构的认识在20世纪有一飞跃的进展,从原子深入到电子、原子核、质子、中子,再进一步到夸克和轻子。现在我们知道,我们己知的物质是由12种基本粒子及其反粒子组成的。它们是6种夸克和6种轻子及其反粒子。粒子物理实验上的飞速发展,主要归功于粒子加速器和粒子探测器的不断发展。
探测技术的创新时常导致实验上的重大突破和发现。就粒子探测器技术的发展而言,曾经有C.T.R.威尔逊等6位科学家因而获得了诺贝尔物理奖。经过我国科学家几代人的奋斗,1988年我国建成了北京正负电子对撞机(BEPC)和北京谱仪( BES ),开始了我国加速器高能物理实验研究。十多年来,北京谱仪取得了许多重要的物理成果,在粲物理实验研究、t轻子质量精确测量、强子R值的精确测量等处于国际领先地位,国际权威的粒子数据表(PDG)引用了北京谱仪的116项成果。我国在世界高能物理占领了一席之地。北京谱仪合作组(Beijing Spectrometer Collaboration)是一个国际合作的高能物理实验合作组,现有国内外20所研究所、大学参加,其中国外有美国、韩国、日本等三个国家的8个单位。我国高能粒子物理实验研究学者除了在北京谱仪上进行研究工作以外,还在西藏开展了大规模的宇宙线研究。此外,我国学者还参加了多项高能物理前沿的国际合作研究。2000年7月国家科教领导小组第七次会议认为:“发展高能物理和先进加速器对提高我国综合科学技术实力、保持我国在该领域的应有地位、稳定一支精干的高能物理科研队伍,有着重要意义。会议同意在北京正负电子对撞机(对撞机和北京谱仪)取得成功的基础上,投入4亿元对该装置进行重大改造,用较少的投入,继续取得高水平的研究成果”。我国高能物理的研究和今后的发展,不断地需要大批青年科技人员投入。作为一个实验粒子物理研究人员,必须掌握粒子探测技术,这是必要的基础知识。
近年来,粒子探测技术发展很快,但是我国缺少全面、综合介绍粒子探测器的参考书籍。年青科学工作者要学习探测器有关知识,不得不主要依靠杂志上的文献。这样时常事倍功半。年青科学工作者往往不能很快进入有关领域。
谢一冈、王曼、陈昌、过雅南、王锋、顾树棣、吕军光、孟祥承等八位专家编著的这本《粒子探测器与数据获取》是一本很好的参考书。他们一直活跃在高能粒子物理实验第一线,做出了重要贡献。在探测技术的开发、探测器及其配套电子学系统的研制、大型谱仪的研制和运行、粒子物理实验数据的获取和分析等方面有约20多年的工作经验。他们结合自己的工作经验和体会,详细介绍了粒子物理实验中常用的各种类型探测器,包括正比计数器、多丝正比室、多种类型漂移室、时间投影室、闪烁计数器、硅微条探测器、切伦柯夫计数器、穿越辐射探测器、量能器等,以及读出电子学与仪器的总线标准,触发系统和在线数据获取系统。现在的高能粒子物理实验,都用多种探测器集合成大型谱仪,本书专有一章专门介绍大型谱仪。对于探测器技术在其他学科与国民经济方面的应用也做了介绍。编写本书时,作者力求系统性和实用性并重,以便读者可以较快地掌握基本原理,同时能够较快地解决实际工作中遇到的问题。对于各种探测器的基本原理和工作性能的介绍,简明扼要而有一定的深度。同时给出了一些常用的图表、数据和参考文献,方便读者随时查用。有关粒子探测器的基本参数的测量方法以及测量中的一些常见的问题,本书也做了介绍,十分有助于读者较快地掌握它们的使用。对于国际上探测技术的最新发展,本书十分重视。
《粒子探测器与数据获取》是一本关于探测技术的很好的参考书。谨向从事粒子物理实验与核物理实验的科研人员,大学有关专业高年级学生,研究生及教师推荐这本书。这本书也可供其他学科在工作中应用探测器技术的科技人员参考。
叶铭汉2002年8日6日



















































































































































































