求大神指教
protel吧
全部回复
仅看楼主
level 8
晓峰恋月
楼主
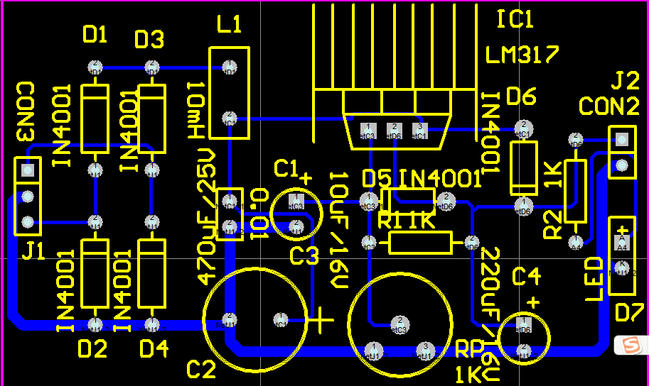
应该怎么布局啊?
这个不合理
2014年12月17日 07点12分
1
level 7
侯英杰free
看起来还不错呀,怎么不合理呢?
2014年12月17日 09点12分
2
level 8
dx0801wang
走的非常不错哦!
给几点建议:
1.建议采用相同走线宽带,这里提供一个参考,小功率模拟电源线30mil就行!
2.c2旋转180℃,这样一段的走线就不需要绕行了!
3.LED可以往左移一点点,这样又少了一条绕线!
2014年12月17日 14点12分
3
1