level 7
精诚MES软件是与国内家具装备制造龙头企业深度合作,针对机械行业的品种多批量少、工艺流程复杂、信息量庞大、生产协同困难等问题,采用最新的软件、硬件、网络技术,历时5年打造了一套有效指导车间生产的解决方案,已成功应用并取得显著的成果。
精诚MES软件深度定制了用友U8(U9)-- ERP的数据接口,实现ERP计划到MES执行的无缝衔接,形成高效的闭环管理。无需更换ERP软件,实现车间生产管理的跃升。





机械行业的管理难点:1、生产数据采集量大、处理复杂:典型的离散制造模式,多品种小批量的订单式生产,产品零件多达数千种,加工设备众多。
2、生产排程调度工作量大、效率低:生产安排受到物料、设备、模具、员工能力等多种因素限制,计划变更导致的插单频繁等突发事件。
3、工作协同困难:生产涉及的物料、设备、工装夹具、图纸、工艺文件等资源,分布在不同地方且状态变化频繁
4、质量管理的数据采集要求很高:零部件的加工工艺复杂多样、质量要求高,需要对质量进行全面管理。
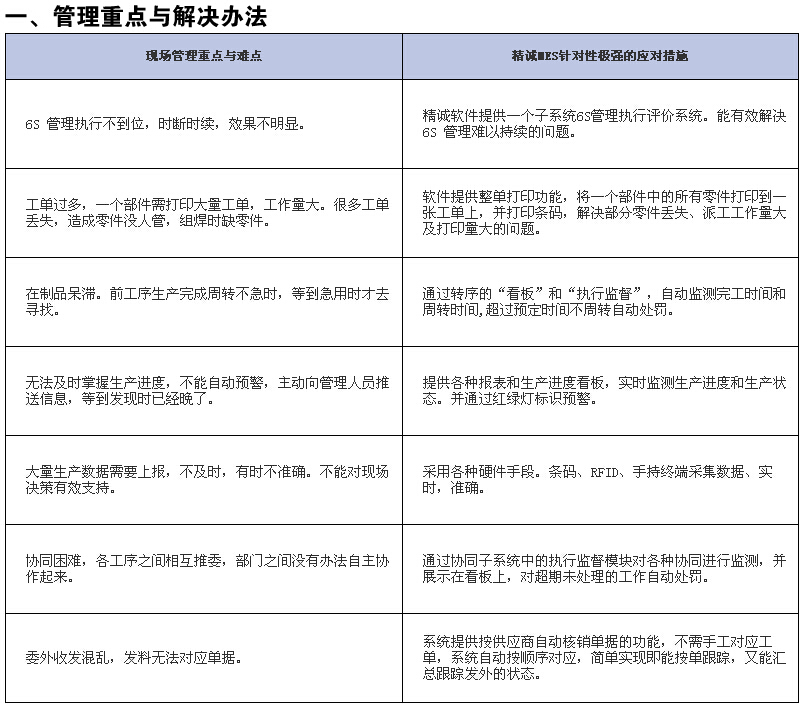
5、难以实现有效的生产管控:机械行业生产管理的工作量大、工作复杂、效率低、成本高。
精诚制造执行系统(MES)在机械行业中的应用:
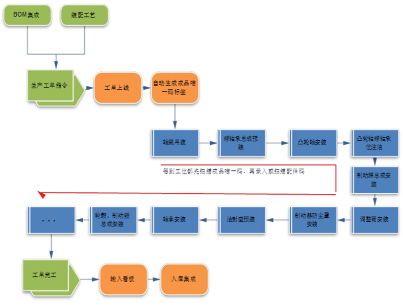
1、针对机械行业的工艺追踪引擎:自动拆分机架等复杂部件,实现部件下单,自动分解为零件单执行,极大的减少下单数量,实现零件生产的进度跟踪。
2、多种灵活、实时的数据采集手段:工位机、条形码、二维码、RFID、数据传感器、PLC接口等。
3、自动车间生产排程:根据物料、设备、工装夹具、生产用时、交货时间因素,排定车间生产计划,可以手工灵活调整,有效解决插单等问题。
4、车间生产调度:根据排程计划,兼顾设备、模具、技能等因素,指导车间派工。
5、车间信息自助终端:触摸屏工控机部署到车间,查看工作任务、图纸、工艺文件及工单状态等,为车间提供强大的数据支持。
6、移动品检:PDA实时登记品检数据,出现品质异常立即告警。
7、生产管控看板:实时显示生产进度及任务完成情况,实时监控/显示生产设备的运行状态。
8、车间管控:自动发现进度、质量、设备等异常,进行红灯警告,并跟踪处理过程,超出限时没处理完成的,自动给责任人发出罚单。
























































