如果在c4d做这种倒角
c4d吧
全部回复
仅看楼主
level 8
CGART_HJ
楼主
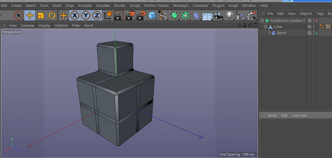
一个方块可以用细分曲面
那这种模型呢?
想要做成上图那种效果,要如何来做呢?请大神来帮下忙。
2014年11月17日 10点11分
1
level 8
CGART_HJ
楼主
我说的是第一幅的效果,我选中模型边缘然后用倒角功能就变成第二图的样子,倒角效果不是很圆滑。有什么办法让圆角变得好看点吗
2014年11月17日 10点11分
2
level 15
hry31580
如果R16版,可以使用导角变形器
2014年11月17日 10点11分
3
level 15
hry31580
其他版本可以用导角命令
2014年11月17日 11点11分
4
♬庄滨
大神请问C4D 怎么给“点”K帧啊 ?
2014年11月17日 13点11分
hry31580
回复 紫如澄 :报歉,我不没研究到动画。
2014年11月17日 21点11分
tripower
回复 紫如澄 :时间滑块上在位移旋转缩放后面有个一开关是点动画的,默认是关闭的,打开就可以了
2014年11月21日 14点11分
level 8
CGART_HJ
楼主
问题解决了,真是佩服你五体投地呀,哥哥!
2014年11月17日 11点11分
5
level 8
CGART_HJ
楼主
还是用倒角变形器来做会比较好点
2014年11月17日 11点11分
6
Yubai◆
因为倒角变形器是飞破坏性的!!
2014年11月17日 16点11分
level 8
CGART_HJ
楼主
2014年11月17日 11点11分
7
level 9
dingbang93
留名马克
2014年11月17日 14点11分
8
level 7
某男子深爱Ta
试了一下,用倒角变形器后再使用平滑细分可以做到。
原始模型
加倒角变形器之后
再加平滑细分
加平滑细分后可以看到明显的分界
把红圈内平滑着色中的"使用边断裂“取消勾选有没啦
2014年11月19日 09点11分
9
hry31580
导角变形器可作为平滑细分所需的k边作用。
2014年11月19日 09点11分
某男子深爱Ta
回复 hry31580 :是的!
2014年11月19日 09点11分
1