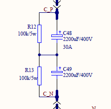
请问直流母线并联这个有什么作用?
protel吧
全部回复
仅看楼主
level 2
悠然见南山🌝🌞
楼主
2014年11月15日 03点11分
1
1