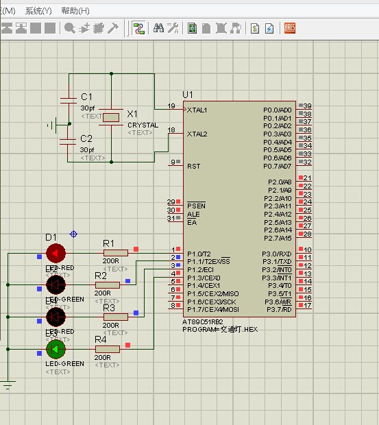
用汇编编写的红绿交通灯,要的回复一下。
proteus吧
全部回复
仅看楼主
level 2
留着7420
楼主
2014年10月08日 14点10分
1
level 1
LesterLu1110
楼主有没有外部中断实验的,急求
2014年10月09日 05点10分
2
level 2
習慣晩安自己說
求!
2018年08月28日 23点08分
3
1