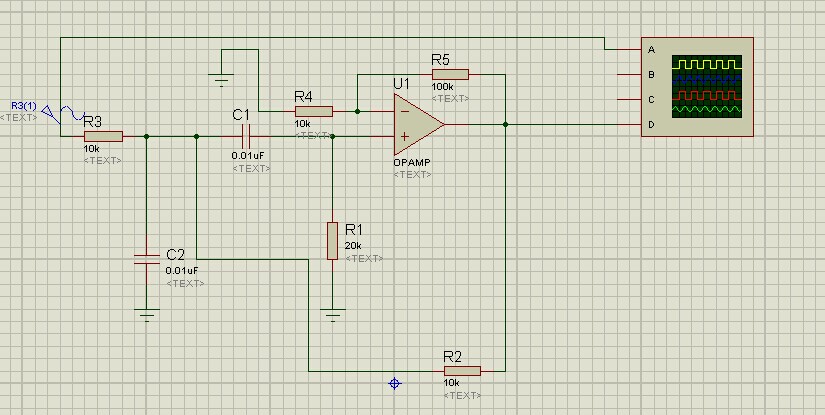
求解,二阶有源带通滤波器
protues吧
全部回复
仅看楼主
level 4
左看云卷云舒
楼主
要求电路放大10倍,带通在1KHZ到10KHZ,参数该怎么改啊?求大神解答
2014年06月28日 05点06分
1
level 4
左看云卷云舒
楼主
有没有大神可以帮一下啊?
2014年06月28日 05点06分
2
1