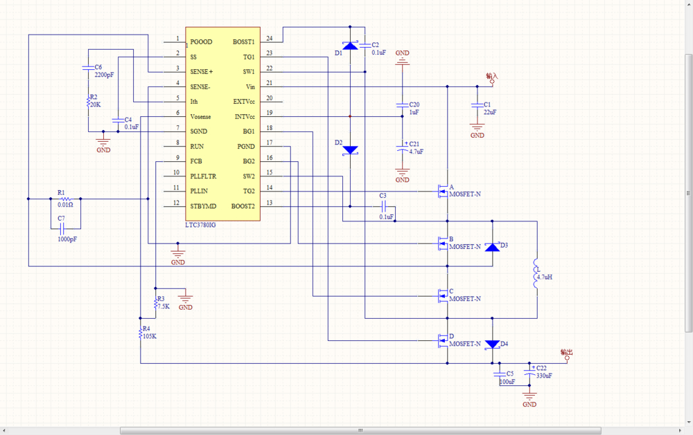
DCDC转换,宽电压输入12V稳压输出电路问题
protel吧
全部回复
仅看楼主
level 10
飘逸孤寂 楼主
按照LTC3780典型应用接的板子,但是死活没输出,有没有大神做过这种电路啊,求指导
2014年03月26日 05点03分 1
1