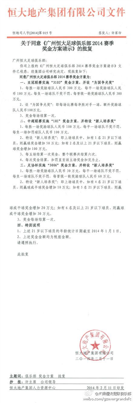
2014恒大奖金分配方案,与2013年相比下降了一半啊
鲁能泰山fc吧
全部回复
仅看楼主
level 12
赤胆衷橙 楼主
去恒大的都傻了吧,以后不好混啊
2014年02月11日 05点02分 1
level 8
去年那个折腾劲还说赚钱了,打肿脸充胖子,赚钱了继续折腾啊,怎么不折腾了?
2014年02月11日 06点02分 2
孔卡好明智啊,
2014年02月11日 08点02分
回复 赤胆衷橙 :让他赚疯了,还不走,
2014年02月11日 08点02分
level 9
这是个趋势!年薪签好了就有保证!
2014年02月11日 06点02分 3
再有保证也比以前少不少啊
2014年02月11日 08点02分
回复 赤胆衷橙 :呵呵,也是!
2014年02月11日 08点02分
level 13
少了一半
2014年02月11日 06点02分 4
光输球就改过来了
2014年02月11日 08点02分
level 11
好日子到头了有他们受得
2014年02月11日 07点02分 5
嗯嗯嗯,在商言商,没有利益谁鼓捣啊
2014年02月11日 08点02分
level 13
目的达到了,正常。
2014年02月11日 08点02分 7
level 13
桓大也就开始缩减开支了,说不定坚持不了几年了。
2014年02月11日 09点02分 9
level 8
噢~噢~
我们是风我们是电我们是桔红色的火焰
我们是钢我们是铁我们是永不倒的泰山
我们是风我们是电我们是桔红色的火焰
我们是钢我们是铁我们是永不倒的泰山
攻攻象风雷电闪守守就稳如泰山
攻攻象风雷电闪守守就稳如泰山
让那火火的足球永远属于咱鲁能
让那胜利的奖杯永远属于咱泰山
鲁能泰山山东大汉
鲁能泰山永往直前
鲁能泰山山东大汉
鲁能泰山永往直前
我们是风我们是电我们是桔红色的火焰
我们是钢我们是铁我们是永不倒的泰山
攻攻象风雷电闪守守就稳如泰山
攻攻象风雷电闪守守就稳如泰山
让那火火的足球永远属于咱鲁能
让那胜利的奖杯永远属于咱泰山
让那火火的足球永远属于咱鲁能
让那胜利的奖杯永远属于咱泰山
2014年02月11日 09点02分 10
1