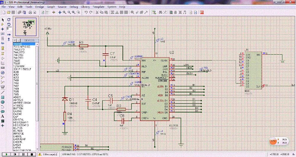
仿真中同时出现ad620与icl7135时,icl7137不能正常工作
protues吧
全部回复
仅看楼主
level 1
雪飞_海 楼主
2013年12月20日 04点12分 1
1