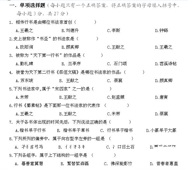
我出的《硬笔行书书法试题》
行书吧
全部回复
仅看楼主
level 11
刀子嘴豆腐心儿
楼主
2013年06月28日 06点06分
1
level 11
刀子嘴豆腐心儿
楼主
2013年06月28日 06点06分
3
level 11
刀子嘴豆腐心儿
楼主
2013年06月28日 06点06分
4
level 11
刀子嘴豆腐心儿
楼主
2013年06月28日 06点06分
5
level 12
网上冲浪
BDBDA CC第八没看懂D
2013年07月04日 12点07分
6
刀子嘴豆腐心儿
第八题: A 组属于背右型字左旁 B组属于向右型字左旁 C组属于短小型字左旁 D组属于字头 由于每种偏旁有着共同的特点,其写法也有共同的处理方法,所以按类型将偏旁分类,掌握其共同的处理方法,对快速写好汉字,可以起到事半功倍的效果
2013年07月04日 13点07分
1