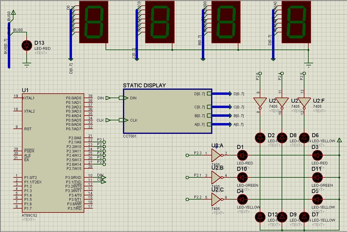
求大神帮忙,第二个sheet的图怎么关联到第一幅里面
protues吧
全部回复
仅看楼主
level 2
即墨子滕
楼主
2013年06月16日 11点06分
1
level 2
即墨子滕
楼主
2013年06月16日 11点06分
2
爱月心汐
感觉这个贴吧挺安静的好多的零回复
2013年07月03日 00点07分
1