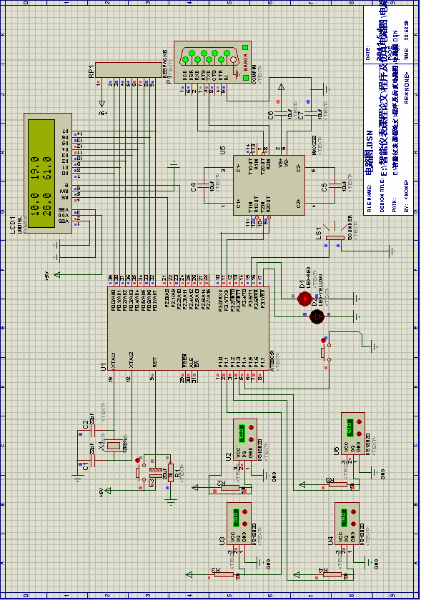
有大神帮做个图吗?黑白色 无网格,单片机为51单片机
protues吧
全部回复
仅看楼主
level 1
丿深邃de小瞳丶
楼主
2013年05月05日 14点05分
1
1