DIY一个镍氢电池充电器~(非原创)
zvs吧
全部回复
仅看楼主
level 5
夜落灬归根
楼主
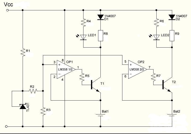
这个充电器不需要单片机和其他控制,用的最高级的元件就是一个LM358N,但是在电流的控制和自动停充上面非常准确。
比较容易上手吧,我这么觉得。
而且元件不多,我就转过来了。
很简单的一个小东西,感觉挺容易的。
据原作者说 效果相当好,
准备过两天做完手里的灯条之后 考虑着做一个~
2012年09月24日 05点09分
1
level 5
夜落灬归根
楼主
忘了给参数了……
设计充电电流120~125ma(小电流有利于延长电池寿命),充电限制电压1.396V。
实际充电电流122ma。
转灯电压(红灯)1.392V,转灯时湍流60ma。
转灯后4小时电池电压1.395V,湍流12ma,
转灯4.5小时后电压接近1.396V,湍流约6ma。
2012年09月24日 05点09分
2
xyhxing
你好,请问下 这个电路的 参数:电阻数值 和 三极管的型号,谢谢啦,我想做个这样的充电器
2016年07月01日 14点07分
level 11
特斯拉线圈tc
这周去做个。。刚好手上有这些元件
2012年09月25日 12点09分
3
wscykk
好像没有列出元件参数。
2012年09月25日 13点09分
特斯拉线圈tc
电路图就够了
2012年09月25日 13点09分
特斯拉线圈tc
还有的自己在想想
2012年09月25日 13点09分
level 2
海南电子
电路中Vcc=5V,R1=R2=1K,R3=1.27K,R4=R6=560(200~600均可)
R5=R7=150,R8=R9=27
2014年11月15日 08点11分
4
月下喵姬
你怎么知道
2014年11月15日 14点11分
鳳箐暈疍
计算,运放根据电阻的不同比值来控制输出高低电压
2020年03月17日 08点03分
level 2
海南电子
转的。
2014年11月15日 08点11分
5
level 13
璐村惂鐢ㄦ埛_Q7ebSbV馃惥
挺实用的
2014年11月15日 17点11分
6
level 1
673285421
1N4007可以不要,没多大意义。
2015年09月17日 18点09分
7
IF1如果
防倒流的 而且转灯后T1并没有完全截止 这时候电流由他提供 如果没他的话led就再次亮起了 不知道R的具体参数 他同时为led分流
2016年02月03日 18点02分
level 7
guosijia2014
输入几v
2015年09月17日 22点09分
8
level 11
用户-4561
T1 T2怎么选用
2015年10月02日 13点10分
9
level 12
ID不给看▫
原帖给来啊
2015年10月04日 00点10分
10
level 1
ludaijin
原帖给来啊
2015年12月12日 04点12分
11
level 8
南粤雄哥🌐
电路板是啥呀
2015年12月12日 06点12分
12
level 12
司鸡🐒快开车
以为是充18650的,1.5v卵用?
2015年12月12日 09点12分
13
-
可以用,还电阻就可以了,
2016年07月06日 10点07分
RobotV⚡
@-
绝对不行!会炸的!锂电和镍氢特性不一样的!
2016年07月06日 11点07分
-
@RobotV⚡
可以的,这是用358做比较器,修改输入电压比电池高点,然后修改电阻1 2 3的阻值
2016年07月06日 11点07分
RobotV⚡
@-
论充电电流不稳定的危害
2016年07月06日 11点07分
level 13
ZHUXUHAO
cc-cv,最简单的充电方法,但是不是很快
2015年12月13日 08点12分
14
level 12
摩尔宴会
然而用555也可以,电路还可以更简单
2016年02月03日 23点02分
15
level 1
鹰隼展翼🍀
不错 的电路学习 一下
2016年04月15日 01点04分
16
level 13
☞小刚💤💤
@木又木丙
有人挖坟
2016年04月15日 02点04分
17
RobotV⚡
卧槽这是坟
2016年07月06日 11点07分
level 9
喂60
这焊工。。。
2016年07月06日 15点07分
18
level 1
贴吧用户_a262XyM
好。
2023年02月12日 09点02分
19
level 1
深岛浩天
好用吗?
2024年09月27日 09点09分
20
1