四区重点项目进展情况
阳泉城建吧
全部回复
仅看楼主
level 12
Zhin💕
楼主
第一页没有我的帖子了,很郁闷,在发一个吧。提高人气啊,希望大家多多支持。
2012年07月11日 02点07分
1
level 12
Zhin💕
楼主
2012年07月11日 02点07分
2
sxyqlzx
化工厂的棚改项目到目前为止还一个子没投吧?苏宁广场听了好多此了,在哪里啊?难道是江苏省内苏宁广场那样的超高层?
我只是yy一下
2012年07月11日 04点07分
sxyqlzx
其实你这个贴子完全可以置顶了,不过想提前征求下你的意见
2012年07月11日 05点07分
Zhin💕
@sxyqlzx
棚改项目据说1期的房子都销售一空。投资额度也很大。置顶就免了,自生自灭吧。
2012年07月11日 07点07分
sxyqlzx
@Zhin💕
恩。。。销售一空是因为地方好,可是一分钱没投这也太说不过去啊
2012年07月11日 08点07分
level 12
Zhin💕
楼主
2012年07月11日 02点07分
3
sxyqlzx
矿区多为工业项目啊。阳泉目前三产比重持续下滑啊
2012年07月11日 04点07分
Zhin💕
三产比重也没有多么下滑,三产需要二产支撑。如果大家都没来钱的地方,靠啥消费,三产也就扯淡了。矿区属于有天没地,如果区域面积能大些,能有些土地,依靠矿务局是搞来大项目的。
2012年07月11日 07点07分
sxyqlzx
@Zhin💕
恩,也是,赶快进行区划改革吧,现在都是靠托管城周村来缓解这个矛盾吧?
2012年07月11日 08点07分
sxyqlzx
产业从业人员结构一直在变啊,去年三产又下降了几个百分点。。。
2012年07月11日 08点07分
level 12
Zhin💕
楼主
2012年07月11日 02点07分
4
sxyqlzx
云计算中心终于要开工了?!
2012年07月11日 04点07分
boboaiguo
哪来的数据啊,比规划局的给力多了,好多项目都不知道在哪
2012年07月12日 03点07分
level 12
Zhin💕
楼主
自顶一个。希望第一页永远有我的帖子。
2012年07月11日 02点07分
5
sxyqlzx
那你也得经常发帖啊
也可以汇总到你的专贴里,持续更新,要不找你的贴子不好找
2012年07月11日 04点07分
Zhin💕
@sxyqlzx
有东西就发,水贴不发。
2012年07月11日 07点07分
sxyqlzx
@Zhin💕
哈哈,就没见过你的水贴
2012年07月11日 08点07分
boboaiguo
呵呵,帮顶!
2012年07月12日 03点07分
level 14
55砖
帮你顶一把,支持你的帖子天天在第一页
2012年07月11日 03点07分
6
level 13
sxyqlzx
你的贴子总是很给力
2012年07月11日 04点07分
7
level 13
sxyqlzx
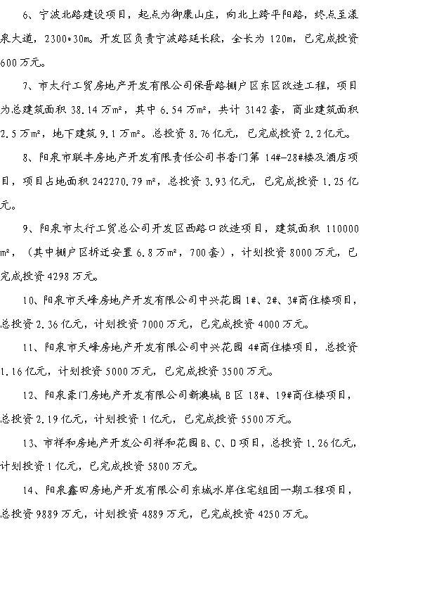
回复4楼:亮点太多了,看着真爽,有几个问题想问下:
1,宁波北路红线宽怎么缩到30米了?
2,太行工贸的开发区西路口改造工程是?
3,漾泉大道一期的漾泉-冀东大道互通是一个新互通立交吗?
4,生态新城总投资123亿元,大致的建设安排是?啥时候才正式大规模开工啊?
2012年07月11日 05点07分
8
xiaocaoyisheng
回复3:就是个十字路口
2012年07月11日 05点07分
sxyqlzx
回复
@xiaocaoyisheng
:
那还写互通啊。冀东大道啥走向啊?为啥会和漾泉大道相交?
2012年07月11日 05点07分
Zhin💕
@sxyqlzx
不是10字路口。是阳泉东收费站那边,继续向东延伸,与阳五高速形成立交
2012年07月11日 07点07分
Zhin💕
@Zhin💕
1、宁波北路这个还在规划中。开发区只负责很小一部分。2、这个是个老工程了。去年的大连东路口改造也是其一部分。4、这个资料没有。规划还没有批复下来。
2012年07月11日 07点07分
level 12
那年Z冬天
好贴,生态新城有没有模型可看啊,具体是哪到哪
2012年07月11日 15点07分
9
level 8
样子懒懒
哎呀 不管楼上的了 这个真是个好贴啊 很多给力的消息 看的真爽
2012年07月11日 15点07分
10
boboaiguo
楼上坑爹啊,哈哈
2012年07月12日 03点07分
level 12
迎风独舞yuyai
2012年07月12日 07点07分
11
level 11
卍光芒永恒卍
顶顶更健康,最期待云计算和生态新城,好像生态新城必须经省里同意才能开建
2012年07月12日 09点07分
12
sxyqlzx
前段时间有个新闻,说阳泉生态新城是省里重点建设的新城
2012年07月12日 09点07分
dean412
@sxyqlzx
是,
2012年07月12日 12点07分
level 11
yq席暮纳
你的帖子一向给力啊
2012年07月12日 10点07分
13
level 11
卍光芒永恒卍
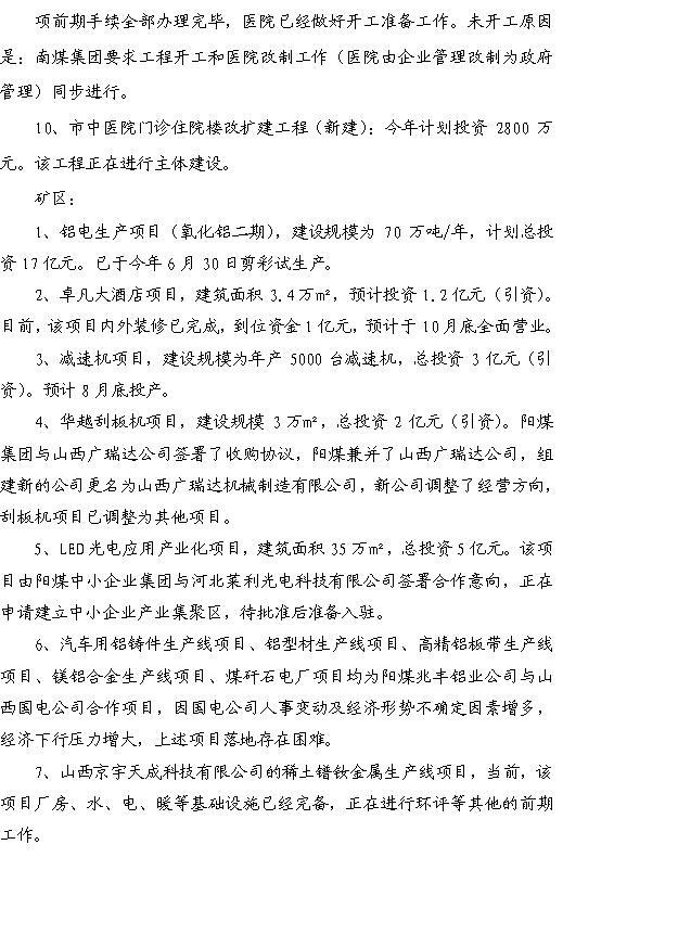
晋浙白色智能家电生产基地项目:该项目总投资70亿元,选址阳泉广阳路南庄村地段,项目分期实施,一期计划建设工期8个月。省发改委备案手续已经办理完毕,目前正在协调选址问题,有望在7月中旬确定最终选址。雪洋集团年产30吨陶粒砂项目:目前该项目已基本完成前期手续办理,场地平整已经完成,开始了基础建设,力争7月中旬进行设备安装。320万吨氧化铝及配套项目:该项目由山东信发集团投资建设年产320万吨氧化铝、110万吨电解铝、200万吨烧碱及配套2×150兆瓦发电项目,目前预选址为杨家庄乡杏树坡一带和河底镇苇坡村一带,等待信发集团最终确认
2012年07月13日 06点07分
14
sxyqlzx
期待着我泉产的家电早日投产!
2012年07月13日 06点07分
level 13
紫倪梦蝶
207国道,东升到长庄怎么规划
2012年07月17日 02点07分
15
1