求大神,跪求,帮我调试一下,看哪里出了错
protues吧
全部回复
仅看楼主
level 1
过了四级的贵族
楼主
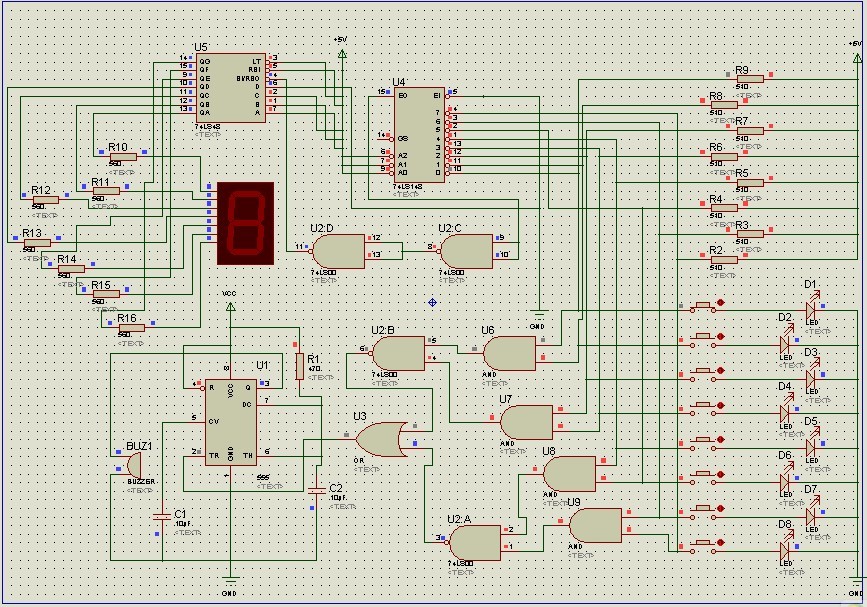
我做的一个病人呼叫系统仿真图在下面
开关按下去了
但是显示管没有数字
求大神帮我看看哪里错了,需要的话留下QQ号,我把仿真图发过去,谢谢谢谢,跪求!
2012年06月30日 08点06分
1
level 1
司马梦逍遥
仿真发我邮箱 看看 我研究下 也顺便参考一下
[email protected]
2013年01月07日 11点01分
2
1