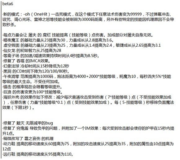
跪求imca最新的测试版啊。
imca吧
全部回复
仅看楼主
level 9
A帐龙骑
楼主
rt想了解新地图有什么。
2012年04月08日 04点04分
1
level 13
水煮注水茄子
2012年04月08日 04点04分
2
level 11
乘风起◆
@天上是天上
2012年04月08日 04点04分
3
level 12
涙丶无痕
2012年04月08日 05点04分
4
level 9
qO9879291
地卜有改动?
2012年04月08日 05点04分
5
level 7
菜鸟的幻象
IMBA里人来都没有出现过蝙蝠,他的技能应该是和DOTA里一个样吧
2012年04月08日 05点04分
6
level 13
yuzhaoqun123
内个穷鬼的加甲是可以无线叠加的吗
2012年04月08日 05点04分
7
1