求助!有人知道选修课的课程安排咩!
浙江工业大学之江学院吧
全部回复
仅看楼主
level 7
小气鬼TOT 楼主
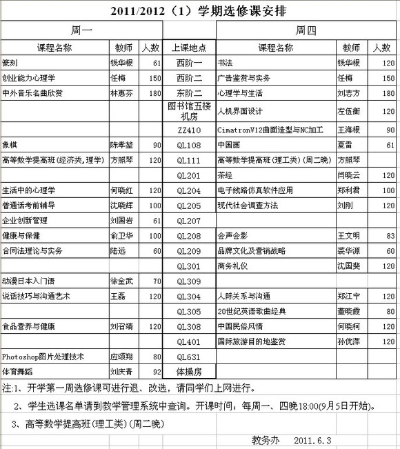
好吧![揉脸]其实现在瓦在外边!瓦就问问《品牌文化与营销战略》何时上课![狂哭]
瓦叫人了@ 月す痕
2011年09月05日 07点09分 1
level 7
小气鬼TOT 楼主
擦!@月す痕[顶]
2011年09月05日 07点09分 2
level 7
小气鬼TOT 楼主
2011年09月05日 07点09分 3
level 7
小气鬼TOT 楼主
终于行了![揉脸]
2011年09月05日 07点09分 4
level 11
尼玛,乃们还真当瓦是万能的吗[扯花]
2011年09月05日 07点09分 5
level 11
2011年09月05日 07点09分 6
level 11
周四 QL209 晚上18:00开始
2011年09月05日 07点09分 7
level 7
小气鬼TOT 楼主
[Kiss]!就是万能的![惊讶]
2011年09月05日 07点09分 8
level 7
小气鬼TOT 楼主
谢谢你![Love]
2011年09月05日 07点09分 9
level 11
其实淫淫上早有分享的,关注下就好了[扯花]
2011年09月05日 07点09分 10
level 7
小气鬼TOT 楼主
[揉脸]可惜瓦不玩淫淫![啊?]
2011年09月05日 07点09分 11
level 11
[拍砖]
2011年09月05日 07点09分 12
1